La production d'œufs en hiver dépend de la température du bâtiment, de l'éclairage et de la ventilation. Les propriétaires de poules pondeuses tentent de construire de leurs propres mains un poulailler toutes saisons pour 20 poulets afin de rapprocher les conditions de détention de l'idéal. Les matériaux des structures enveloppantes sont choisis de manière à atteindre des indicateurs standard et à ne pas dépenser d'argent supplémentaire pour la construction.
- Choisir un emplacement sur le site
- Types de poulaillers pour 20 poulets
- Condition requise
- Conception et dimensions
- Outils et matériaux requis
- Aperçu des matériaux des murs
- Type de fondation de poulailler
- Faire un poulailler de vos propres mains
- Fondation
- Étage
- Des murs
- Toit et plafond
- Fenêtres et portes
- Ventilation
- Éclairage supplémentaire
- Aménagement poulailler
- Conditions hivernales et marche
- Erreurs de construction possibles
Choisir un emplacement sur le site

Le poulailler est construit dans un endroit sec et surélevé à la campagne, les zones basses ne conviennent pas, car en raison de l'humidité, les animaux domestiques deviennent léthargiques, toussent et réduisent leur activité.
SNiP 30.02 - 1997 réglemente les normes de placement du poulailler:
- de la clôture ou de la frontière adjacente - à partir de 4 m;
- de votre logement ou d'un logement voisin - à partir de 12 m;
- d'un réservoir, d'un puits, d'un puits - 20 m.
Le poulailler est protégé du vent par un mur de grange, un garage, des arbres et des buissons, il devrait y avoir un endroit pour construire une aire de marche à proximité. Placer dans des zones protégées du soleil afin que la chaleur ne provoque pas de déshydratation.
Types de poulaillers pour 20 poulets

Selon la fonctionnalité, les bâtiments sont capitalisés ou réaménagés si nécessaire, en choisissant un nouveau lieu à l'herbe dense. Chaque variété a ses propres avantages et inconvénients.
Caractéristiques des différents modèles :
- Portable. Pour le réaménagement, la force de deux personnes est requise, car la structure pèse beaucoup. Il existe une option pour équiper la maison d'un cadre à roues, puis elle est transportée. Cette conception facilitera grandement le transport. Le cadre est constitué de barres ou de tubes profilés. Une volière mobile est conçue pour un poulailler portable.
- Stationnaire. Ils sont construits depuis longtemps, le bâtiment est placé sur les fondations. Les murs sont faits de gros ou de petits blocs, en bois. La construction du cadre est parfois utilisée. Les bâtiments sont solides, parfaitement isolés, il y a généralement une promenade avec des murs en treillis à proximité.
Les planchers à plusieurs niveaux sont placés les uns au-dessus des autres pour servir commodément le bétail. Dans un tel poulailler, il n'y a pas de surpeuplement de poulets dans une petite zone. Les parois avant sont généralement cousues avec un treillis en acier à mailles fines et les cloisons sont réalisées le long d'un cadre de barres.
Condition requise

Un hangar à oiseaux doit fournir de la chaleur en hiver et de la fraîcheur en été. Les courants d'air dangereux pour la santé des oiseaux adultes et des poulets ne sont pas autorisés à l'intérieur. En été, une ventilation est nécessaire pour que la température ne dépasse pas + 25 °C.
Avec l'aménagement interne, les indicateurs suivants sont pris en compte :
- Humidité. L'humidité affecte négativement le développement de la progéniture. Je fournis une ventilation dans le poulailler, pour cela ils mettent un système de ventilation, prévoient des ouvertures.
- Éclairage. En hiver, ils mettent des lampes, et en été, la lumière du soleil suffit.
- Paix. Les poulets peuvent être intimidés par le bruit de la route et les aboiements des chiens. Ceci est pris en compte lors du positionnement.
Pour se protéger des prédateurs, des rongeurs, un grillage est prévu dans la couche de finition de la base et du bas des murs. Ces individus sont porteurs d'infections dangereuses pour les poulets, en particulier les poulets et les jeunes animaux.De plus, des pièges et des pièges à rats sont installés.
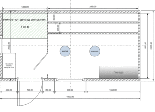
Conception et dimensions

Les dimensions sont prévues en tenant compte du nombre d'oiseaux. Les normes réglementent le contenu de deux à quatre poulets pour 1 m². Les poulets de chair sédentaires sont logés dans une zone similaire en plus petit nombre.
Dimensions de la chambre :
- poulailler pour 20 poulets avec poulets de chair - surface 5 - 7 m² :
- poulailler avec races à viande - 8 - 10 m².
La maison d'été pour oiseaux est représentée par une construction légère, qui offre un toit au-dessus de la tête et une protection contre le soleil. À cette époque, les jeunes animaux sont élevés, les œufs sont collectés et à la fin de l'automne, l'oiseau est envoyé à l'abattage. Les enclos non stationnaires conviennent aux propriétaires qui ne laissent pas d'oiseaux en hiver. Souvent, ces options sont rendues mobiles pour fournir aux poulets du fourrage vert.
La maison d'hiver est équipée à l'intérieur et à l'extérieur pour que les poules pondeuses ne réduisent pas le nombre d'œufs. Le bâtiment dispose d'appareils de chauffage, d'un éclairage supplémentaire, de nids chauds pour l'incubation des poulets. Les murs, le toit et le bas du bâtiment sont isolés, ils font attention à l'isolation des portes et fenêtres du froid. Dans les ouvertures d'entrée, des vestibules, des joints élastiques sont prévus.
Outils et matériaux requis

Pour la construction d'une version en bois, des planches rabotées d'une épaisseur de 15 mm et des barres de 50 x 50 mm sont utilisées.
Outils pour le travail :
- marteau, scie à métaux pour le bois;
- ruban à mesurer, carré, niveau, d'aplomb ;
- tournevis, rabot.
Cousez les espaces avec du contreplaqué OSB. Les vieux cadres et portes sont utilisés pour les fenêtres.
Aperçu des matériaux des murs

Choisissez des catégories qui n'émettent pas de substances nocives lorsqu'elles sont chauffées. Les matériaux doivent résister aux changements de température en hiver et en été sans se dégrader.
Les types suivants sont utilisés :
- panneaux OSB. Les panneaux de particules multicouches sont imprégnés de résine, de cire, de sorte que les produits n'absorbent pas l'eau. Ce matériau convient aux murs et au sol du poulailler, car il ne nécessite pas de traitement régulier pour augmenter la résistance à l'humidité. À l'extérieur, il est peint avec des composés d'huile, d'acrylique et de latex de différentes couleurs.
- Blocs de construction. Béton cellulaire, béton mousse, parpaings retiennent bien la chaleur interne. L'érection à partir de tels matériaux prend plus de temps et est un processus laborieux. Les blocs de gaz, contrairement aux blocs de mousse, absorbent l'eau, de sorte que les surfaces sont imperméabilisées. Les blocs de construction sont classés comme non toxiques.
- Brique. Le matériau durable est respectueux de l'environnement. Les murs d'un tel poulailler ont un aspect attrayant. La brique rouge n'absorbe pas l'eau, tandis que la brique de silicate nécessite une protection contre l'humidité. Le type de bâtiment le plus chronophage pour les poulets. La capacité calorifique est moyenne, de sorte que le poulailler d'hiver pour 20 poulets est isolé du froid.
- Bois. Le matériau le plus approprié en termes de praticité et d'intensité de travail. Le bois respectueux de l'environnement crée un microclimat acceptable à l'intérieur de la maison. L'inconvénient est que le matériau se détériore à cause de l'humidité, pourrit. Le bois est détruit par les micro-organismes, par conséquent, avant l'assemblage, les éléments sont traités avec des antiseptiques, des retardateurs de feu du feu.
La coquine est utilisée. Les pierres sont de taille moyenne et tiennent bien au chaud. La surface extérieure est taillée pour améliorer l'apparence, si cela est important pour créer un paysage de cour. Vous pouvez le mettre non seulement sur un mortier ciment-sable, mais aussi sur un mélange d'argile.
Type de fondation de poulailler

La base ne convient pas à tous les modèles de maison. Les bâtiments en bois, les options de cadre d'été d'un tuyau professionnel ne nécessitent pas de fondation. Lors de l'installation, ils mettent des briques, des morceaux de bois d'une section appropriée.
La fondation en colonnes est le plus souvent utilisée pour les bâtiments en bois sur un cadre - ces poulaillers sont presque toujours légers.
Pour les supports prendre :
- éléments préfabriqués en béton armé;
- des structures monolithiques en béton sont coulées;
- des piliers de briques en céramique sont disposés.
Une fondation sur pieux est installée si un poulailler fixe est construit à partir de briques, de blocs sur des sols soulevés ou marécageux. Des pieux sont répartis le long du périmètre des murs, des trous dans le sol sont pratiqués avec une perceuse de jardin. Un appareil fait maison est préparé pour la torsion. Les éléments individuels sont reliés par un grillage métallique.
La fondation en bande est construite sous des bâtiments lourds en briques, parpaings. Une tranchée est creusée le long du périmètre des murs, de la pierre concassée est ajoutée au fond, un matériau de toiture est posé comme imperméabilisation. L'armature est placée dans le coffrage avant le bétonnage. La profondeur de la pose est faite de 50 à 70 cm, avant d'élaborer le projet, le type de sol est déterminé.
Faire un poulailler de vos propres mains

Avant de construire un poulailler en bois, un dessin et un plan détaillés sont réalisés. La disposition des murs, des cloisons, de l'emplacement du perchoir, des murs est indiquée. Ils s'inspirent de l'aménagement du poulailler avec un vestibule, une zone de marche, font des découpes verticales pour montrer les éléments de jonction des nœuds.
Fondation
Pour une structure en bois avec isolation hivernale, une fondation en colonnes convient. Ils creusent des trous de taille afin de ne pas faire de coffrage, mais de couler du béton directement dans le sol. Une couche de sable et de pierre concassée (10 et 15 cm) est coulée au fond, le matériau de toiture est posé de manière à ce que les extrémités puissent être amenées au mur et les bords dépassent du sol. Le béton vibre pendant le coulage.
Étage
Des bûches de bois sont fixées à la ceinture de cerclage inférieure, puis un sol rugueux est placé, un matériau de toiture, une isolation, un pare-vapeur sont placés dessus.
Pour le revêtement de sol supérieur, appliquez :
- planches;
- argile.
Parfois, le sol est en béton, mais il faut alors prévoir une litière épaisse de paille et de foin.
Des murs

Les crémaillères en bois sont fixées aux poutres inférieures avec des vis autotaraudeuses, en plus fixées avec des coins en acier. Une ceinture de harnais supérieure similaire est fabriquée par le haut pour plus de stabilité. Les poteaux verticaux sont reliés à des poutres transversales, des entretoises angulaires et diagonales sont utilisées. Le contreplaqué à coudre est connecté sur une barre, aucune couture n'est faite dans l'air.
Toit et plafond
Le toit du poulailler est à pignon simple. La première option est préférable, car un tel toit peut être facilement rendu amovible pour faciliter l'entretien de l'espace intérieur. Si les pentes sont raides, une zone vide apparaît en dessous, ce qui augmente les pertes de chaleur. Dans ce cas, un faux plafond est réalisé, qui est ourlé de contreplaqué avec l'installation d'une couche isolante.
Fenêtres et portes
La chaleur est transférée à travers les ouvertures, mais ces éléments fournissent de la lumière naturelle. Installez 2 à 3 verres pour réduire les pertes. A l'intérieur, les fenêtres sont recouvertes d'un grillage en fer à mailles fines pour plus de sécurité. Pour l'hiver, une pellicule plastique est bourrée à l'extérieur.
Ventilation

Le dispositif de ventilation à l'intérieur du poulailler pour 20 poulets est fait de tuyaux en plastique ou en amiante-ciment.
Le schéma comprend des détails :
- une entrée avec un tuyau à un niveau de 25 à 30 cm de la surface du sol à l'intérieur;
- un collecteur de sortie sous le plafond qui conduit l'air évacué vers le toit.
Les tuyaux sont placés dans des coins opposés en diagonale pour augmenter la vitesse de déplacement des cours d'eau.
Éclairage supplémentaire
Les poules pondent des œufs efficacement en hiver si l'éclairage est allumé pendant 12 à 13 heures par jour. Le soleil se couche tôt dans la saison froide, des lampes sont donc installées. Ils sont placés en hauteur et offrent un mode marche/arrêt automatique. S'il y a beaucoup de lumière et pendant longtemps, la production d'œufs diminuera, car les poulets seront anxieux et irrités.
Aménagement poulailler

Les fournitures pour animaux de compagnie sont également importantes, ainsi que le microclimat et la rétention de chaleur. Les poulets sont lancés dans le poulailler après avoir été entièrement équipés d'abreuvoirs, de mangeoires. Pour plus de commodité, des perchoirs et des nids sont faits pour eux.
Variétés d'éléments de l'agencement interne:
- Perchoirs.Ils sont préparés à partir d'un bloc de bois de section 30 x 40 ou 30 x 30 mm. Les arêtes vives sont lissées, je coupe avec un rabot pour que les animaux soient confortables à tenir. Des conteneurs pour la collecte du fumier sont installés sous les perchoirs. La distance entre les poulets est de 30 cm par tête.
- Nids. Ils sont ouverts et fermés, la deuxième option est préférable. Ils sont plus difficiles à construire, tant de propriétaires se débrouillent avec des modèles ouverts. La taille du nid pour les oiseaux à viande est de 30 x 40 cm, pour les poulets de chair, elle est augmentée. Pour 20 poulets dans le poulailler, dix nids chauds suffisent, qui sont tapissés de paille et de sciure à l'intérieur.
- Abreuvoirs et mangeoires. Il est préférable de le faire à partir de bois afin d'exclure l'entrée de substances nocives dans le corps des animaux de compagnie provenant de variétés de plastique ou de PVC. Installez des dispositifs pour qu'une personne puisse verser de la nourriture, verser de l'eau, sans entrer dans le poulailler. Les magasins vendent des mangeoires et des abreuvoirs automatiques prêts à l'emploi et faciles à utiliser.
Les poulets ont besoin d'une litière épaisse sur le sol. Utilisez l'industrie du bois de déchets secs, mettez du foin haché, de la paille. Parfois, le feuillage sec des arbres est versé. Les mousses sèches, la tourbe de sphaigne conviennent bien. Vous pouvez mélanger ces matériaux dans différentes combinaisons.
Conditions hivernales et marche

Dans le froid, ils mettent des radiateurs soufflants et des lampes infrarouges à l'intérieur pour augmenter la température. Les appareils électriques sont chers à utiliser, ils utilisent donc des poêles, des convecteurs à gaz, le chauffage de l'eau, si possible.
En hiver, les poules sont chassées à l'air libre si la température ne dépasse pas -12°C et que le temps est calme. Pour cela, une clôture grillagée avec un toit est prévue ; l'entrée de la volière vient du poulailler. De la sciure et de la paille sont déposées sur le sol de la promenade.
Erreurs de construction possibles

Le poulailler est placé directement sur le sol, mais vous devez faire le sol, l'encadrer avec un filet de martres, de visons et de ratons laveurs. Élevez la maison à environ 10 cm du sol.
Pour accéder à la collecte des œufs des nids, ils ne font pas d'entrée séparée ; ces méta sont situées à l'arrière du poulailler. Il est nécessaire de prévoir une porte séparée pour cela afin que les poulets ne considèrent pas l'entrée quotidienne comme un empiétement sur leur territoire.
Ils ont mis un seau au lieu d'un abreuvoir. Les poulets sautent au bord lorsque l'eau se fait rare, le récipient se renverse, les animaux boivent dans une flaque d'eau sur le sol. Vous devez mettre un abreuvoir spécial.








