Le fonctionnement de tout système de chauffage doit être conçu pour un certain régime de température. Cependant, ce n'est pas une valeur constante, car les facteurs externes changent - la température extérieure, le niveau de chauffage requis à la maison ou dans une pièce séparée. Pour le contrôle rapide de ces processus, une automatisation est nécessaire pour le chauffage avec des chaudières et des pompes à gaz et électriques. Quelles sont les exigences à prendre en compte lors de son choix ?
But des systèmes de chauffage automatiques

Idéalement, le système de chauffage doit maintenir la température optimale dans la maison ou l'appartement. Pour cela, les chaudières modernes (électriques ou à gaz) fournissent des contrôleurs pour le degré de chauffage du liquide de refroidissement et sa pression dans le système. En plus de cela, une automatisation est installée pour les chaudières à gaz ou les modèles électriques.
Malgré le fait que les fabricants essaient de prendre en compte toutes les nuances lors de la conception d'équipements de chauffage, il existe un certain domaine de surveillance de son fonctionnement, qui peut être effectué à l'aide d'appareils supplémentaires. Selon le but, l'automatisation des chaudières de chauffage peut être des types suivants:
- Sécurité... Il s'agit notamment des capteurs de fonctionnement du brûleur, de la protection de l'électronique contre les surtensions ;
- Méthodes supplémentaires de régulation du mode de fonctionnement du chauffage... En installant une unité de contrôle automatique, vous pouvez obtenir un fonctionnement optimal du système en modifiant le degré de chauffage du liquide de refroidissement. De plus, de nombreux modèles offrent la possibilité de connecter des capteurs de température externes ;
- Optimisation des coûts de chauffage de l'eau dans les canalisations... Pour cela, des blocs de mélange du liquide de refroidissement chauffé et refroidi sont installés avec différents degrés de fonctionnement automatique.
Pour sélectionner le modèle optimal de systèmes de contrôle du chauffage, vous devez vous familiariser avec leurs variétés. Chacun d'eux doit avoir certaines caractéristiques de performance. Une automatisation correctement sélectionnée pour le système de chauffage devrait simplifier le contrôle du fonctionnement du système et réduire les coûts actuels du vecteur énergétique.
Avant d'acheter un complexe d'automatisation pour une chaudière de chauffage spécifique, vous devez connaître la possibilité de connecter des appareils entre eux. Ceci est indiqué dans le mode d'emploi.
Automatisation pour chaudières de chauffage
Le fonctionnement de tout type de chaudière doit être efficace et sûr. Cette dernière qualité est obligatoire et pour cela, il est nécessaire de prévoir un certain nombre de mesures de protection. Tout d'abord, cela s'applique aux modèles de radiateurs à gaz. Cependant, pour l'utilisateur, les deux paramètres sont d'égale importance. Par conséquent, l'automatisation des chaudières de chauffage électriques ou des modèles à gaz est combinée. Un module a des fonctions pour optimiser les coûts énergétiques, vérifier la sécurité de l'appareil et changer les modes en fonction de facteurs externes.
Les fabricants proposent deux types d'automatismes pour les chaudières de chauffage au gaz et électriques : le raccordement à distance et le raccordement direct. Les premiers sont pratiques à utiliser pour disposer l'unité de commande directement dans le salon.
Chaudières à gaz

Dans l'écrasante majorité des cas, les modèles modernes d'équipements à gaz sont déjà équipés de tous les éléments nécessaires de sécurité, de contrôle et de régulation automatique du travail. Cependant, pour les chaudières plus anciennes, il est recommandé de procéder périodiquement à une mise à niveau. Tout d'abord - pour faire l'installation d'une nouvelle automatisation pour les chaudières à gaz.
L'installation d'une nouvelle centrale de brûleur à gaz améliorera les paramètres de chaudière suivants :
- La possibilité d'ajuster la température de l'eau dans le système. L'installation d'une nouvelle automatisation pour les chaudières à gaz en conjonction avec des sondes de température ambiante connectées vous permettra de régler le mode de chauffage de l'air dans la maison;
- Contrôle du débit de gaz - du maximum au minimum ;
- Arrêt automatique lorsque la pression du gaz chute ou que le tirage inverse se produit ;
- Économie d'énergie jusqu'à 20% - dépend du modèle d'automatisation des chaudières de chauffage;
- Arrêt des équipements en cas d'urgence - manque de gaz, d'électricité ou rupture de canalisation.

Le coût moyen de ces blocs peut aller de 3400 à 6700 roubles. Cependant, ces fonctions ne sont pas suffisantes pour l'utilisateur. Par conséquent, vous aurez besoin d'un autre type d'automatisation pour le système de chauffage - les programmeurs. Ce sont des appareils de haute technologie qui peuvent être connectés à presque tous les types de chaudières modernes. Les programmateurs sont conçus pour régler les modes de fonctionnement du chauffage lorsque des facteurs externes changent - température de l'air extérieur, heure de la journée, etc. L'installation de capteurs de température est requise en tant que modules supplémentaires. Une telle automatisation des systèmes de chauffage en fonction des conditions météorologiques offre les avantages suivants :
- Régulation de la température de l'eau avec un pas de 2°С ;
- Commutation automatique quotidienne des modes de chauffage - de 3 à 8 ;
- Empêcher le gel du système. Maintien d'un niveau minimum d'échauffement du liquide de refroidissement pendant l'absence des résidents ;
- Pour certains modèles, un contrôle GPS à distance du fonctionnement du chauffage est fourni.

Pour le bon fonctionnement des systèmes automatiques pour chaudières à gaz, le raccordement correct doit être effectué. Pour ce faire, la notice d'utilisation de l'équipement contient une description détaillée des contacts chaudière auxquels l'un ou l'autre module doit être connecté.
Le coût des programmeurs dépend de leur fonctionnalité et de leurs performances. En moyenne, il varie de 7 000 à 14 000 roubles.
Pour augmenter l'efficacité de l'automatisation du système de chauffage, il est recommandé d'installer des thermostats sur les radiateurs. Cela permettra de réguler le régime thermique dans une section de chauffage spécifique.
Chaudières de chauffage électriques

Avez-vous besoin d'automatisation pour les chaudières de chauffage électrique? La spécificité de leur travail implique l'installation de capteurs de température de l'eau, sa pression, ainsi que l'arrêt automatique lorsque la tension dans le réseau est dépassée.
Pour eux, l'installation de presque toutes les automatisations des systèmes de chauffage en fonction des conditions météorologiques est possible. Cependant, lors de l'installation de chaudières électriques, il existe des exigences particulières pour leur connexion au secteur. Pour cela, un autre type d'appareil est utilisé - un RCD (dispositif à courant résiduel). Cet élément est facultatif lors de l'installation d'équipements à gaz.
L'optimisation des coûts énergétiques est possible lors de l'installation d'une automatisation pour les chaudières de chauffage électriques. Il est conçu pour réguler la puissance en fonction des paramètres sélectionnés. La principale différence avec les modèles à gaz est la moindre inertie du système - la commutation de mode se produit rapidement. Dans ce cas, les fonctions seront les mêmes que pour l'automatisation des chaudières à gaz.
Pour les anciennes chaudières électriques, il existe un automatisme spécial adapté à leur conception. Des exemples de tels dispositifs sont Terneo RK et Auratron 2005TXPlus. Leur coût moyen est de 5 à 7 000 roubles.
Automatisation de pompe à chaleur

Dans les grands systèmes de chauffage, plusieurs pompes sont souvent fournies. Pendant leur fonctionnement, il est difficile d'obtenir une synchronisation à pleine puissance. Même un petit écart peut entraîner la création d'une pression hydraulique excessive dans une certaine section du pipeline. Le moyen de sortir de cette situation est l'automatisation de la pompe de circulation de chauffage.
De tels dispositifs sont nécessaires non seulement pour synchroniser le fonctionnement du système, mais sont également conçus pour contrôler la pompe dans l'unité de mélange du plancher chauffant à eau. Les avantages de l'utilisation de l'automatisation pour une pompe de circulation de chauffage sont les suivants :
- La stabilisation des modes de fonctionnement des équipements conduit à une augmentation de la durée de leur fonctionnement sans maintenance ;
- Réduire la consommation d'énergie;
- Niveaux de bruit réduits. Cela est particulièrement vrai pour les unités de mélange installées à l'intérieur.
Malgré un certain nombre d'avantages, l'utilisation de complexes automatiques en chauffage privé ne peut être pertinente que s'il y a 2 pompes ou plus. Souvent, l'installation de tels dispositifs est réalisée pour des services publics ou des réseaux industriels conducteurs de chaleur.
Comment choisir la bonne automatisation pour le chauffage avec des chaudières à gaz et électriques, des pompes ? Tout d'abord, vous devez connaître les paramètres requis - le mode de fonctionnement thermique, le degré de régulation requis du chauffage de l'agent de chauffage, l'effet économique attendu. Pour cela, toutes les caractéristiques de chauffage doivent être calculées, y compris les coûts du vecteur énergétique. De tels calculs peuvent être effectués à l'aide de programmes spéciaux.
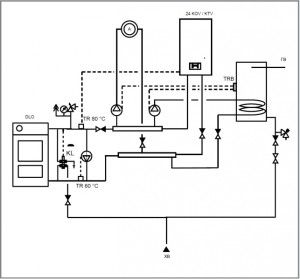
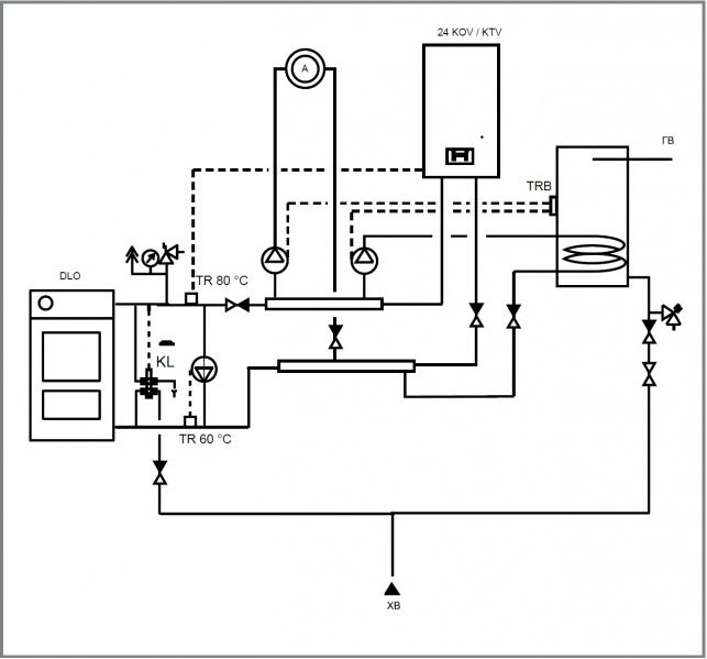
À titre d'exemple, vous pouvez voir un aperçu de l'automatisation du chauffage Galan :








