La surveillance constante du système de chauffage nécessite beaucoup d'efforts et de temps. Cependant, l'émergence de nouveaux dispositifs de contrôle peut considérablement simplifier ce processus et, dans certains cas, l'automatiser complètement. Pour ce faire, vous devez installer un contrôleur approprié pour les systèmes de contrôle de chauffage et de chaudière.
But des régulateurs de chauffage

Le but principal de ce dispositif électronique est de modifier les paramètres des dispositifs de contrôle qui lui sont connectés pour corriger leur fonctionnement. L'exemple le plus simple d'un tel élément de contrôle élémentaire peut être considéré comme un système de protection de contrôle automatique dans les chaudières à gaz. Mais les contrôleurs pour le chauffage et l'alimentation en eau chaude ont de nombreuses fonctionnalités.
Ils représentent une unité électronique capable de contrôler les principaux éléments du système de chauffage. Pour ce faire, il offre la possibilité de programmer des paramètres en fonction des données reçues, à partir de capteurs externes de température et de pression. Ainsi, un contrôleur pour une chaudière de chauffage peut réguler le fonctionnement du capteur de chauffage au sol ou des thermostats individuels sur les radiateurs.
Les caractéristiques générales des unités de commande électroniques sont les suivantes :
- Flexibilité du système. Vous n'avez pas besoin de reprogrammer l'appareil pour se connecter aux composants de chauffage. Dans la plupart des cas, les constructeurs proposent plusieurs modes de fonctionnement pour une même borne de connexion ;
- Possibilité de choisir un endroit pratique pour installer le panneau de commande. Le régulateur de chauffage Honeywell peut être monté à une distance allant jusqu'à 100 m de l'élément de commande ;
- Contrôle du fonctionnement non seulement des systèmes de chauffage, mais également de l'alimentation en eau chaude ;
- S'il y a une unité GPS, il est possible de recevoir des données sur l'état du chauffage en ligne et d'envoyer des commandes pour modifier ses paramètres.
La fonction de connexion de l'appareil à un ordinateur est également importante. Un module supplémentaire similaire est installé sur le contrôleur de chauffage Aries. Il est à noter qu'il n'est pas inclus dans le forfait obligatoire.
Le contrôleur peut être installé sur une ancienne chaudière à gaz. Pour ce faire, il suffit de changer le coussin chauffant pour un nouveau type modulaire.
Sélection du régulateur de chauffage

Quand faut-il installer un régulateur de chauffage ? Tout d'abord, ce dispositif est nécessaire en cas d'absences fréquentes de la maison ou de l'appartement des résidents. En connectant l'unité électronique aux sondes de température externes (extérieures et intérieures) et aux bornes de commande de la chaudière, vous pouvez utiliser le logiciel intégré pour configurer un changement automatique de l'intensité de fonctionnement du brûleur.
Comment choisir les régulateurs optimaux pour les systèmes de chauffage ? L'option la plus simple est de consulter un spécialiste. Mais il est difficile d'en trouver un en ce moment, car ce produit est relativement nouveau. Par conséquent, il est recommandé d'étudier d'abord indépendamment les principaux paramètres de sélection :
- Lorsque vous comparez un contrôleur pour une chaudière de chauffage, assurez-vous que l'équipement installé a la capacité de se connecter à l'unité de contrôle. Le plus souvent, la chaudière est caractérisée par une commande externe à un ou deux étages. Cela ne s'applique qu'aux modèles à gaz - la correspondance avec un combustible solide est impossible ;
- Le nombre de composants à gérer. Pour un contrôleur de chauffage Honeywell, cette valeur peut aller jusqu'à 15, selon le modèle spécifique ;
- La présence d'un appareil GPS.Comme évoqué plus haut, cette fonction permet de contrôler à distance le chauffage ;
- Fréquence des mises à jour logicielles. Le contrôleur moderne des systèmes de chauffage et d'alimentation en eau chaude TRM 32 peut être connecté directement à l'ordinateur. Vous pouvez toujours trouver la dernière version du logiciel sur le site Web du fabricant.
Une fonction supplémentaire consiste à réguler le fonctionnement des composants selon le programme de chauffage défini. Cette possibilité est fournie dans le contrôleur de chauffage Aries. Vous devez également faire attention à l'exactitude des mesures. Dans les modèles professionnels, cet indicateur ne doit pas dépasser ± 0,01 de l'échelle.
Les contrôleurs de chauffage sont rarement réparés. Mais il est tout de même recommandé de choisir un fabricant qui possède des centres de service dans la région de résidence.
Aperçu des modèles de contrôleurs populaires
Après avoir décidé des paramètres requis des contrôleurs pour le chauffage et l'alimentation en eau chaude, vous pouvez commencer à analyser les produits proposés. Malgré le large assortiment, le marché est sursaturé de modèles de mauvaise qualité. Leurs paramètres réels ne correspondent pas à ceux déclarés, ce qui entraîne par la suite un mauvais fonctionnement du chauffage. Regardons quelques exemples très populaires et fiables de contrôleurs de chauffage.
Honeywell

Le modèle Smile SDC7-21N occupe une place particulière parmi l'ensemble de la gamme de produits de l'entreprise. En plus du prix abordable, il se caractérise par une fonctionnalité optimale, ce qui est important pour les contrôleurs des systèmes de chauffage.
Il est important que le consommateur connaisse les caractéristiques de l'appareil électronique. Il convient de noter tout de suite que pour un fonctionnement optimal du contrôleur Honeywell dans le système de chauffage, vous devrez acheter des modules supplémentaires - des borniers pour connecter les composants du système, un ensemble de capteurs de température, une vanne mélangeuse à 3 voies et un actionneur. Après avoir assemblé le contrôleur, il sera possible de contrôler le chauffage et l'alimentation en eau chaude selon les paramètres suivants :
- Possibilité de régler le fonctionnement du brûleur de la chaudière avec commande à deux allures ;
- Commande simultanée de 2 chaudières en cascade. Mais pour cela vous devrez installer une sonde de température supplémentaire à la sortie de la seconde ;
- Le régulateur de l'installation de chauffage peut réguler les circuits directs et mélangeurs en fonction de la température extérieure et ambiante ;
- Contrôle de la pompe ECS ;
- Possibilité de paramétrer un programme de régulation de chauffage sur 7 jours.
Dans la configuration minimale, il ne fonctionnera que comme contrôleur pour une chaudière de chauffage. Mais cela ne vous empêchera pas d'acheter des modules supplémentaires et de mettre à niveau le système au fil du temps. Le coût d'un ensemble complet est d'environ 45 000 roubles.
Il est préférable d'acheter un ensemble complet d'équipements, car tous ses composants sont garantis de fonctionner correctement lorsqu'ils sont connectés les uns aux autres.
Bélier TRM 32

Si vous devez choisir une option à un prix plus abordable, il est recommandé de faire attention au contrôleur de chauffage Aries TRM 32. Ce produit domestique n'est en aucun cas inférieur à ses homologues étrangers dans sa fonctionnalité. Il est à noter qu'il peut être utilisé pour contrôler non seulement le chauffage, mais également l'alimentation en eau chaude par plusieurs paramètres.
Vous devez immédiatement avertir que l'unité de contrôle pour le chauffage et l'alimentation en eau chaude TPM 32 est plus massive qu'un Honeywell similaire. Par conséquent, vous devez réfléchir à l'avance au lieu de son installation. En plus de cela, le constructeur propose un panneau déporté.
En ce qui concerne la fonctionnalité, en plus des caractéristiques standard, il convient de noter les caractéristiques suivantes du contrôleur pour le chauffage et l'alimentation en eau chaude de ce type :
- Maintien automatique de la température de l'eau dans le circuit ECS ;
- En utilisant des contrôleurs PID, une haute précision de la température du liquide de refroidissement est assurée ;
- Protection intégrée du chauffage contre le mouvement inverse de l'eau;
- Mode jour/nuit. Cette fonction est particulièrement pertinente pour les compteurs d'électricité à deux tarifs.
Mais le plus intéressant pour le consommateur est le coût du contrôleur de chauffage Bélier.Le prix du modèle de base sans équipement supplémentaire est de 8 000 à 10 000 roubles.
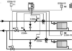
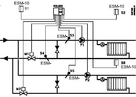
Puis-je installer moi-même un contrôleur pour les systèmes de chauffage et de régulation de chaudière ? Malgré l'apparente complexité, les instructions pour chaque modèle décrivent en détail à quelles bornes les composants de chauffage doivent être connectés. Si vous étudiez attentivement la documentation technique du contrôleur et de la chaudière, vous pouvez installer vous-même l'automatisation.
Vous trouverez un exemple d'installation d'un contrôleur dans la vidéo :








