Pour les résidents des immeubles à appartements, une norme de paiement pour les services de chauffage a été établie, qui dépend de la quantité d'énergie thermique dépensée pour maintenir une température normale dans la maison. Ce point est précisé dans le PP n° 306. Sachant en quoi le chauffage est mesuré, vous pouvez prévoir les coûts pour un mois, une période de chauffage ou un trimestre.
- Qu'est-ce que Gcal
- Caractéristiques de Gcal pour les immeubles de grande hauteur résidentiels
- Spécificité du Gcal pour une maison privée
- Principes généraux de calcul
- Méthodes de calcul de la quantité de chaleur
- Paiement sans compteurs pendant la saison de chauffage
- Paiement sans compteur pour toute l'année
- Le coût en présence d'un compteur général domestique en hiver
- Des compteurs sont disponibles dans tous les appartements
- Application d'un facteur multiplicateur
- La formule de calcul de l'énergie thermique (par 1 mètre carré)
- Appareils comptables pour maisons et appartements
- Compteurs à palettes
- Appareils avec enregistreurs de saut
- Résultats de tous les calculs
Qu'est-ce que Gcal

Le concept de gigacalorie désigne une unité de mesure de l'énergie thermique en chauffage. Cette énergie à l'intérieur des locaux est transférée par convection des batteries aux objets, et est émise dans l'air. Une calorie est la quantité d'énergie nécessaire pour chauffer 1 gramme d'eau de 1 degré à la pression atmosphérique.
Pour calculer l'énergie thermique, une autre unité est utilisée - Gcal, égal à 1 milliard de calories. En moyenne, la consommation de chaleur pour 1 m². m en Gcal dans la Fédération de Russie est de 0,9342 Gcal / mois. Si nous traduisons l'indicateur en d'autres valeurs, 1 Gcal sera égal à :
- 1162,2 kWh ;
- chauffer 1 000 tonnes d'eau à +1 degrés.
La valeur a été approuvée en 1995.
Caractéristiques de Gcal pour les immeubles résidentiels de grande hauteur

Si les immeubles de type multi-appartements ne sont pas équipés d'un compteur général ou individuel, l'énergie thermique est calculée par la superficie des locaux. Lorsqu'il y a un dispositif de comptage, un tracé horizontal ou séquentiel du parcours, les habitants déterminent indépendamment la quantité d'énergie thermique. Pour ce faire, utilisez :
- Radiateurs d'étranglement. Lorsque la passabilité est limitée, la température diminue et la consommation d'énergie diminue.
- Un thermostat commun est placé sur la ligne de retour. La consommation de liquide de refroidissement dépend de la température dans l'appartement. Aux faibles débits, la température est plus élevée, aux hauts débits, plus basse.
Un appartement dans un immeuble neuf est principalement équipé d'un compteur individuel.
Spécificité du Gcal pour une maison privée

Le matériau utilisé pour le chauffage est déterminé par le tarif des bâtiments privés. Selon des données moyennes, le coût de 1 Gcal est égal à :
- gaz naturel 3,3 mille roubles, liquéfié 520 roubles;
- combustible solide - charbon 550 roubles, pellets 1,8 mille roubles;
- diesel - 3270 roubles;
- électricité - 4,3 mille roubles.
Le prix de l'énergie thermique dépend de la région dans laquelle se trouve la maison privée.
Principes généraux de calcul
Le mode de calcul de l'énergie thermique est établi par le PP n° 354. Les calculs sont effectués par les services publics, mais ils peuvent être effectués par les résidents eux-mêmes. Vous pouvez déterminer la consommation de chaleur après avoir calculé la quantité d'énergie thermique dépensée pour le chauffage pour l'année. Cette période permet d'obtenir un standard moyen, puisque les coûts sont moins élevés en été et plus élevés en hiver. Le paiement conformément à la norme prévoit des coûts égaux pour la période de chauffage ou l'année civile.
Le schéma de calcul dépend de plusieurs facteurs :
- équiper la maison d'un compteur d'énergie thermique;
- la possibilité de prendre en compte le chauffage de toutes les pièces avec des appareils individuels;
- calendrier de paiement - hiver ou toute l'année.
Il est plus difficile de calculer l'énergie thermique pour un immeuble à appartements que pour un immeuble privé.Cela est dû à la présence d'espaces communs, de locaux résidentiels et non résidentiels, de la propriété. Compte tenu de la dépendance de l'énergie thermique aux dimensions de la pièce, il convient de s'orienter par les PP n° 354 et PP n° 306. Ils notent la répartition du volume de chaleur utilisé par la maison au prorata de la surface de les appartements. Le total des relevés de compteurs est divisé par le ratio de partage du logement des propriétaires.
Méthodes de calcul de la quantité de chaleur

Il est possible de déterminer le coût d'une gigacalorie de chaleur en fonction de la disponibilité d'un appareil comptable. Plusieurs schémas sont utilisés sur le territoire de la Fédération de Russie.
Paiement sans compteurs pendant la saison de chauffage
Le calcul est basé sur la superficie de l'appartement (pièces à vivre + buanderies) et se fait selon la formule :
P = SхNхToù:
- P - montant à payer;
- S - la taille de la superficie d'un appartement ou d'une maison en m² ;
- N - chaleur dépensée pour chauffer 1 carré en 1 mois en Gcal/m² ;
- T - coût tarifaire de 1 Gcal.
Exemple. Le fournisseur d'énergie pour un appartement d'une pièce de 36 carrés fournit de la chaleur à 1,7 mille roubles / Gcal. Le tarif consommateur est de 0,025 Gcal/m². Pendant 1 mois, les services de chauffage seront : 36x0,025x1700 = 1530 roubles.
Paiement sans compteur pour toute l'année
Sans appareil comptable, la formule de calcul change également P = Sx (NxK) xToù:
- N - le taux de consommation d'énergie thermique pour 1 m2 ;
- T - coût de 1 Gcal ;
- À - coefficient de périodicité de paiement (le nombre de mois de chauffage est divisé par le nombre de mois calendaires). Si la raison de l'absence de dispositif comptable n'est pas documentée, K augmente de 1,5 fois.
Exemple. L'appartement d'une pièce a une superficie de 36 m2, le tarif est de 1 700 roubles par Gcal et le tarif consommateur est de 0,025 Gcal / m2. Initialement, il est nécessaire de calculer le facteur de fréquence pour 7 mois d'approvisionnement en chaleur. K = 7 : 12 = 0,583. De plus, les nombres sont remplacés par la formule 36x (0,025x0,583) x1700 = 892 roubles.
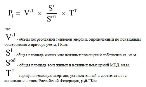
Le coût en présence d'un compteur général domestique en hiver

Cette méthode permet de calculer le prix du chauffage central avec un compteur commun. Étant donné que l'énergie thermique est fournie à l'ensemble du bâtiment, le calcul est basé sur la surface. La formule est appliquée P = VxS / StotxToù:
- P - le coût mensuel des services ;
- S - la superficie d'un espace de vie séparé;
- Stot - la taille de la superficie de tous les appartements chauffés ;
- V - les indications générales du compteur collectif pour le mois ;
- T - coût tarifaire de 1 Gcal.
Exemple. La superficie de l'habitation du propriétaire est de 36 m2, de l'ensemble de l'immeuble de grande hauteur - 5000 m2. La consommation de chaleur mensuelle est de 130 Gcal, le coût de 1 Gcal dans la région est de 1700 roubles. Le paiement pour un mois est de 130 x 36/5000 x 1700 = 1591 roubles.
Des compteurs sont disponibles dans tous les appartements

En fonction de la présence d'un compteur collectif à l'entrée et d'un appareil personnel dans chacun des appartements, il y a un changement de relevé, mais cela ne s'applique pas aux tarifs des prestations de chauffage. Le paiement est réparti entre tous les propriétaires selon les paramètres de la zone comme suit :
- La différence de consommation de chaleur sur les compteurs généraux et personnels est considérée selon la formule Vdiff. = V- Vпом.
- Le chiffre résultant est substitué dans la formule P = (Vpom. + VрxS / Stot.) XT.
Les significations des lettres sont déchiffrées comme suit :
- P - montant à payer;
- S - indicateur de la superficie d'un appartement séparé;
- Stot... - la superficie totale de tous les appartements ;
- V - apport de chaleur collectif ;
- Vpom - consommation de chaleur individuelle ;
- Vр - la différence entre les relevés des appareils individuels et ménagers ;
- T - coût tarifaire de 1 Gcal.
Exemple. Dans un T1 de 36 m2, un compteur individuel est installé, affichant 0,6. 130 est assommé sur le brownie, un groupe distinct d'appareils a donné 118. La superficie de l'immeuble de grande hauteur est de 5000 m2. Consommation de chaleur mensuelle - 130 Gcal, paiement de 1 Gcal dans la région - 1700 roubles. Tout d'abord, la différence de lecture Vр = 130 - 118 = 12 Gcal est calculée, puis - un paiement séparé P = (0,6 + 12 x 36/5000) x 1700 = 1166,88 roubles.
Application d'un facteur multiplicateur
Sur la base du PP n° 603, les frais de chauffage sont facturés 1,5 fois plus si le compteur n'a pas été réparé dans les 2 mois, s'il est volé ou endommagé. Un facteur multiplicateur est également défini si les propriétaires ne transmettent pas les lectures de l'appareil ou n'ont pas permis deux fois aux spécialistes de vérifier l'état technique de celui-ci. Vous pouvez calculer indépendamment le coefficient multiplicateur à l'aide de la formule P = Sx1,5 NxT.
La formule de calcul de l'énergie thermique (par 1 mètre carré)
La formule exacte de calcul de l'énergie thermique pour le chauffage est prise dans le rapport de 100 W pour 1 carré. Au cours des calculs, il prend la forme :
Q = (S × 100) × a × b × c × d × e × f × g × h × i × j × k × l × m.
Les facteurs de correction sont désignés par des lettres latines :
- mais - le nombre de murs dans la pièce. Pour la pièce intérieure, il est de 0,8, pour une structure externe - 1, pour deux - 1,2, pour trois - 1,4.
- b - l'emplacement des murs extérieurs aux points cardinaux. Si la pièce fait face au nord ou à l'est - 1.1, sud ou ouest - 1.
- c - le rapport de la pièce à la rose des vents. La maison du côté au vent est de 1,2, du côté sous le vent - 1, parallèle au vent - 1,1.
- ré - les conditions climatiques de la région. Indiqué dans le tableau.
| Température, degrés | Coefficient |
| A partir de -35 | 1,5 |
| -30 à -34 | 1,3 |
| -25 à -29 | 1,2 |
| -20 à -24 | 1,1 |
| -15 à -19 | 1 |
| -10 à -14 | 0,9 |
| À 10 | 0,7 |
- e - isolation de la surface du mur. Pour les structures sans isolation - 1,27, avec deux briques et isolation minimale - 1, bonne isolation - 0,85.
- F - hauteur de plafond. Indiqué dans le tableau.
| Hauteur, m | Coefficient |
| Jusqu'à 2,7 | 1 |
| 2,8-3 | 1,05 |
| 3,1-3,5 | 1,1 |
| 3,6-4 | 1,15 |
- g - caractéristiques de l'isolation du sol. Pour les sous-sols et plinthes - 1.4, avec isolation au sol - 1.2, en présence d'une pièce chauffée en dessous - 1.
- h - les caractéristiques de la chambre haute. Si au sommet il y a une montagne froide - 1, un grenier avec isolation - 0,9, une pièce chauffée - 0,8.
- je - les caractéristiques de conception des ouvertures de fenêtres. En présence de double vitrage - 1,27, fenêtres à double vitrage à une chambre - 1, verre à deux ou trois chambres avec gaz argon - 0,85.
- j - paramètres généraux de la surface vitrée. Il est calculé par la formule x = ∑Sok / Sп, où ∑Sok est un indicateur commun à toutes les fenêtres, Sп est la quadrature de la pièce.
- k - la présence et le type d'une ouverture d'entrée. Une pièce sans porte -1, avec une porte sur rue ou loggia - 1.3, avec deux portes sur rue ou loggia - 1.7.
- je - schéma de branchement de la batterie. Spécifié dans le tableau
| Encart | Caractéristiques du | Coefficient |
| Diagonale | Alimentation en haut, retour en bas | 1 |
| Unilatéral | Alimentation en haut, retour en bas | 1,03 |
| Double face | Retour et alimentation en bas | 1,13 |
| Diagonale | Alimentation en bas, retour en haut | 1,25 |
| Unilatéral | Alimentation en bas, retour en haut | 1,28 |
| Unilatéral | Alimentation et retour en bas | 1,28 |
- m - les spécificités de l'installation des radiateurs. Indiqué dans le tableau.
| Type de connexion | Coefficient |
| Sur le mur est ouvert | 0,9 |
| Dessus, caché par une étagère ou un rebord de fenêtre | 1 |
| Fermé sur le dessus par une niche | 1,07 |
| Couvert par une niche / appui de fenêtre sur le dessus et superposition de l'extrémité | 1,12 |
| Avec corps décoratif | 1,2 |
Avant d'utiliser la formule, créez un diagramme avec des données pour tous les coefficients.
Appareils comptables pour maisons et appartements
Un appareil spécial vous permet de calculer avec précision les tarifs de l'eau, de l'électricité, du gaz et du chauffage. Les utilisateurs sont autorisés à installer un compteur de chaleur pour enregistrer la consommation d'énergie thermique. L'appareil mesure en Gcal/h, kW/h et kJ/h. Aujourd'hui, ils sont populaires.
Compteurs à palettes

Le compteur a la forme d'un mécanisme à axe de rotation perpendiculaire. Le modèle se caractérise par une faible sensibilité, ce qui permet de mesurer avec précision les coûts de chauffage. Les régulateurs conviennent aux pièces avec une bonne isolation thermique, des indicateurs de température de +26 degrés. L'appareil à palettes avec fonctions de correction de température jusqu'à +22 degrés compte le Gcal minimum.
Avantages:
- coût peu coûteux;
- alimentation à partir de batteries;
- facilité d'utilisation;
- précision de mesure.
Inconvénients :
- risque de dommages dus aux coups de bélier ;
- usure rapide du mécanisme;
- augmentation de la pression dans le système;
- lorsque la roue est bloquée, le débit d'eau n'est pas autorisé.
Les appareils à palettes sont adaptés pour prendre des lectures lorsqu'un petit volume d'eau est utilisé.
Appareils avec enregistreurs de saut

Le dispositif d'impulsion produit des lectures à distance de 2 à 16 canaux, il convient donc à un immeuble privé ou à appartements. La comptabilité et la transmission des données s'effectuent vers un moniteur LCD, via une interface détachable, vers un ordinateur portable ou un ordinateur à l'aide d'un câble réseau, via un réseau GSM.
Le scénario selon lequel les lectures doivent être mesurées est défini par l'utilisateur. Les appareils à ultrasons peuvent être connectés aux systèmes d'alimentation en eau et en gaz, font partie de l'ASKUE ou sont combinés avec le système « maison intelligente ».
Avantages:
- de nombreuses options pour les mesures générales et privées ;
- la capacité de s'intégrer dans plusieurs systèmes comptables;
- résistance due à l'absence de pièces mobiles;
- belle apparence et compacité;
- protection contre la poussière et l'humidité - le compteur peut être placé dans la cuisine ou à l'extérieur;
- corps durable;
- fonctions d'autodiagnostic des dysfonctionnements;
- communication étendue;
- exécution avec ou sans unité de calcul amovible ;
- la période entre les inspections est de 6 ans, entre les remplacements - 10 ans.
Inconvénients :
- prix élevé;
- les capacités de communication dépendent des spécificités de la sortie ;
- le coût d'achat de débitmètres, capteurs de pression, modules de télécommande pour les équipements de base.
Pour une utilisation en extérieur, les modèles avec enregistreurs différentiels conviennent, qui ont un niveau de protection contre l'humidité IP 68.
Résultats de tous les calculs

Avec l'utilisation correcte de la formule de calcul, vous pouvez connaître la quantité de Gcal consommée d'énergie thermique. Les informations vous aideront à planifier votre budget, à clarifier le montant total à payer. Sur la base des formules ci-dessus, nous pouvons conclure sur le coût des gigacalories pour une structure jusqu'à 200 carrés. Cette valeur est égale à 3 Gcal par mois. Compte tenu de la durée de la saison de chauffage dans la plupart des régions de la Fédération de Russie à 6 mois, il est facile de déterminer la consommation de chaleur approximative. Vous devrez multiplier 3 Gcal par 6 mois. Le résultat est de 18 Gcal.
Le coût des gigacalories est plus facile à calculer pour une maison privée selon les indicateurs d'un compteur individuel. Le processus de règlement des appartements est compliqué par la présence d'une maison et d'un compteur personnel. Cependant, une telle procédure est effectuée de manière indépendante, sans visite d'organisations spéciales.
Pour calculer l'énergie thermique, des formules mathématiques spéciales sont utilisées. Les données les plus précises y sont substituées et les fournisseurs d'énergie sont informés de l'auto-calcul. Lors du calcul, vous pouvez utiliser des calculatrices en ligne ou contacter des spécialistes qui effectueront toutes les opérations, en se concentrant sur les indicateurs de votre pièce et le type de compteur.








