Les détecteurs de mouvement sont utilisés dans les systèmes de sécurité et d'automatisation privés. Le capteur de présence appartient à un groupe d'appareils plus sensible, il détecte les petits mouvements dans la zone contrôlée. Le nœud signale un changement de situation, génère une commande pour déclencher automatiquement une réponse au mouvement des objets.
- Le principe de fonctionnement du détecteur de présence
- Caractéristiques et caractéristiques de l'appareil
- Variétés de capteurs de présence
- Pour allumer la lumière
- Capteurs infrarouges
- Capteurs de présence d'une personne dans la pièce
- Domaines d'utilisation
- Différence avec le capteur de mouvement
- Règles de sélection des capteurs de présence
- Installation du détecteur de présence
- fabrication de bricolage
- Schème
Le principe de fonctionnement du détecteur de présence

L'appareil surveille le degré de rayonnement infrarouge dans le champ de vision. Le niveau est moyenné et perçu comme un plan monotone. La température de fond augmente lorsqu'une personne est présente, le détecteur pyroélectrique génère une tension pour générer un signal.
Il est basé sur un schéma optique basé sur le principe de la lentille de Fresnel, parfois un ensemble de miroirs concaves de type segment est utilisé. Les sites concentrent les rayons de chaleur sur l'élément produisant des impulsions. Lorsque l'objet se déplace, les rayons infrarouges capturent plusieurs segments et émettent des rafales. Le capteur de présence génère un signal de détection final après avoir accumulé 2 à 4 impulsions, le nombre dépend de la sensibilité de l'appareil.
Caractéristiques et caractéristiques de l'appareil

Le capteur fonctionne en conjonction avec d'autres modules qui sont déclenchés par son signal. Les dispositifs du système de sécurité sont contrôlés par le contrôleur, qui est installé dans le circuit lors de l'installation.
Les dispositifs de sécurité effectuent des actions sur la base d'un signal de détecteur de présence :
- donner un signal d'alarme à la console de sécurité ;
- envoyer des notifications de violations des frontières au propriétaire des lieux, du territoire ;
- allumer et éteindre l'éclairage, contrôler d'autres appareils;
- modifier la fonctionnalité des modules climatiques, des équipements.
Les commutateurs intelligents, les sirènes, les compteurs et les moniteurs commencent à fonctionner lorsque le capteur de présence virtuel détecte un mouvement. Les fabricants donnent accès à un compte sur un portail Web, où l'utilisateur utilise une application mobile pour personnaliser l'interaction et définir les paramètres.
Variétés de capteurs de présence

Les variétés optiques fonctionnent sur le principe de bloquer le faisceau lumineux avec un objet opaque et déterminent la taille du corps. Il s'agit notamment des télémètres laser. Les types à ultrasons localisent l'espace avec des ultrasons et trouvent la distance à un objet en mouvement.
Les capteurs micro-ondes utilisent le principe des ondes micro-ondes pour traverser des objets ou être réfléchis par certaines surfaces. Utilisé dans les systèmes qui contrôlent la zone derrière un mur perméable aux faisceaux.
Les dispositifs magnétiquement sensibles sont installés en tant qu'interrupteurs sans contact. Ils comprennent un capteur à effet Hall et un interrupteur électromécanique, ils sont montés dans le schéma d'ouverture des fenêtres et des portes. Les appareils de pyrométrie utilisent le niveau de rayons infrarouges et fonctionnent pour détecter le mouvement.
Pour allumer la lumière

Les détecteurs de moteur ne s'allument que lorsque des personnes sont activées, par exemple si une personne marche dans le champ de vision. Un capteur de présence plus sensible pour allumer la lumière diffère en ce sens qu'il réagit aux petits mouvements.Il enregistre le mouvement des mains, des doigts, de l'inclinaison de la tête. L'appareil éteint l'éclairage si une personne est assise immobile pendant une durée déterminée.
Les appareils allument la lumière si les gens se déplacent dans l'obscurité, mais ne fonctionnent pas pendant la journée, quand tout est visible. La nuit, des capteurs s'assurent que les lampes fonctionnent avant que la dernière personne ne quitte la zone de couverture.
Capteurs infrarouges

Les appareils étudient le changement des rayons infrarouges réfléchis par les objets environnants. Les capteurs passifs ne perçoivent que les vagues de chaleur, tandis que les espèces actives émettent elles-mêmes des oscillations et attendent un retour de réponse pour analyse.
Les rayons thermiques représentent un rayonnement spectral qui est indiscernable à l'œil, mais qui est détecté par les détecteurs photoélectriques du capteur. Le corps d'une personne ou d'un animal ne brille pas dans le domaine visible, mais dans le spectre infrarouge, il brille. Les dispositifs de présence réagissent à l'apparition ou à la disparition d'un rayonnement. La sensibilité des modules est ajustée de sorte qu'ils réagissent uniquement aux gros objets et ne remarquent pas les oiseaux et les petits animaux.
Capteurs de présence d'une personne dans la pièce

Les paramètres de fonctionnement sont réglés de manière à ce que le degré de contrôle soit supérieur aux niveaux de bruit acoustique, infrarouge et thermique.
Les capteurs sont :
- position unique, lorsque l'émission, la réception du signal et l'analyse se produisent dans un seul appareil ;
- à deux positions, si un bloc émet des ondes et que l'autre reçoit et étudie ;
- multi-positions avec un grand nombre de nœuds pour une réponse plus précise.
Le module de suivi donne un signal pour envoyer une notification au propriétaire de l'intrusion. L'alarme est envoyée sous forme de message au téléphone sous la forme sélectionnée. Vous pouvez définir plusieurs numéros de notification.
Domaines d'utilisation
Dans les pièces équipées de détecteurs de poursuite, l'énergie est économisée de 40 % et les coûts sont réduits de 50 à 60 %. L'appareil allume le climatiseur lorsqu'il y a des personnes, et coordonne également l'éclairage et l'arrête lorsqu'une personne est absente.
Les dispositifs sont montés sous forme d'éléments locaux, de coordinateurs d'ouverture de fenêtre, et sont utilisés dans le système « maison intelligente ». Des modèles design sont installés dans le secteur privé, les appareils de rue régulent la lumière dans les entrées et les cours. Des détecteurs de présence surveillent la situation dans les entrepôts, les halls de production et les bureaux. Les appareils assurent la sécurité dans des pièces individuelles ou dans tout le bâtiment.
Différence avec le capteur de mouvement

Le travail repose sur les mêmes mécanismes. Le détecteur de mouvement a des dizaines de microlentilles, l'espace est divisé en autant de parties pour l'investigation. Le détecteur de présence contient des centaines de ces réflecteurs qui coordonnent des zones minimales et suivent les mouvements de faible amplitude.
Les dispositifs permettant de déterminer la présence d'une personne sont configurés de manière beaucoup plus minutieuse. En raison de leur grande sensibilité, ils donnent souvent une fausse alerte. Un processeur électronique embarqué est utilisé pour atténuer de tels incidents, sans avoir besoin d'ajustements manuels.
Règles de sélection des capteurs de présence

Le choix est influencé par l'emplacement d'installation, les options d'alimentation disponibles, la quantité d'espace coordonné. Pour une installation à l'intérieur, sélectionnez un appareil avec des caractéristiques appropriées, par exemple, sans fluctuations de température, poussière et humidité. Les appareils extérieurs ont une protection améliorée contre les intempéries et une couverture accrue.
La sélection prend en compte les caractéristiques :
- type d'appareil ;
- puissance de travail;
- alimentation sur secteur ou sur piles ;
- angle de couverture et plage de suivi.
Faites attention aux fonctions supplémentaires du modèle. Fournit une protection contre les fausses alarmes lors de l'apparition de petits objets à sang chaud, un retard dans l'allumage de la lumière lors de la conduite et une protection contre l'allumage des lampes pendant la journée.
Installation du détecteur de présence

L'appareil est placé de manière à ce que les rayons lumineux directs ne tombent pas dessus et qu'aucun objet à proximité ne bloque la vue. Les cloisons en verre sur le chemin des vagues ne sont pas souhaitables, car Les rayons IR ne traversent pas le matériau. Les coins de la pièce doivent se situer dans le rayon de couverture, sinon plusieurs appareils sont installés, ce qui entraîne un chevauchement des zones d'attention.
Les détecteurs de suivi ne doivent pas être installés à proximité de radiateurs de chauffage, de climatiseurs et de ventilateurs à aubes. Dans la rue, les appareils sont montés sous un auvent, en tenant compte de la hauteur d'installation recommandée, indiquée dans le passeport.
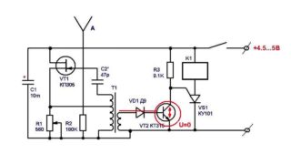
fabrication de bricolage
Un assemblage fait à la main offre une alternative à un appareil d'usine si les paramètres ne sont pas adaptés. La conception utilise des éléments peu coûteux et pour une charge accrue, 2 relais sont installés.
Pièces nécessaires :
- Source de courant;
- transistor à jonction pnp;
- résistance;
- relais;
- photocellule.
Une unité basse tension (5 - 12 V) est utilisée en fonction de la charge, par exemple le nombre de lampes. Une résistance de limitation de courant est connectée à l'anode de la cellule photoélectrique et le pôle positif de l'alimentation est soudé à la cathode. Une sortie de la résistance est connectée au moins et l'autre est connectée à la résistance de limitation.
Schème

Au milieu du détecteur, des photocellules sont placées pour recevoir les ondes. Les éléments sont recouverts d'une lentille commune, qui contient de nombreuses petites lentilles pour concentrer les rayons infrarouges avant d'être acheminés vers les réflecteurs. Lors du déplacement, la mise au point se déplace de l'élément et disparaît sur une vitre, mais est affichée sur l'autre. Le capteur se déclenche après plusieurs disparitions et apparitions similaires.
L'appareil contient un générateur d'ondes, un amplificateur et un compresseur. Après la réception de retour, le décalage de fréquence est mesuré et la vitesse de déplacement est trouvée. Un condensateur dans le circuit égalise la fréquence avec la valeur de résonance de l'antenne. Le capteur est assemblé sur une planche en fibre de verre et recouvert d'un boîtier, l'antenne est exposée à l'extérieur.








