L'approvisionnement en eau des objets est assuré par un certain nombre de mécanismes et de structures: stations de pompage, canalisations, stations de filtration, prises d'eau. Le travail coordonné de tous les composants augmente l'efficacité et la fiabilité des systèmes, réduit la consommation d'énergie et améliore la performance finale de l'eau. Pour la coordination des unités individuelles, des systèmes automatisés d'approvisionnement en eau et d'assainissement sont équipés.
Exigences pour les installations d'approvisionnement en eau automatique

Les technologies modernes permettent d'automatiser presque tous les systèmes d'approvisionnement en eau :
- femmes artésiennes;
- stations de filtrage;
- stations de pompage d'égouts;
- stations des première et deuxième ascensions;
- stations de rappel;
- installations de traitement.
Il convient de garder à l'esprit que le processus d'extraction, de purification et de livraison de l'eau est associé à une variété de réactions physiques, chimiques et biologiques. L'automatisation du processus d'approvisionnement en eau est réalisée en tenant compte des caractéristiques suivantes:
- l'intensité de l'équipement change constamment;
- les caractéristiques de l'eau primaire ne sont pas stables ;
- les équipements sont situés à des points séparés les uns des autres, ils sont contrôlés à partir d'un seul centre;
- des exigences strictes pour la qualité de l'eau fournie au consommateur;
- travailler en mode économique;
- en cas de panne dans une zone, assurer le fonctionnement du reste de l'équipement en mode normal.
Ensemble complet de système d'approvisionnement en eau automatisé

L'automatisation du processus d'approvisionnement en eau est réalisée à l'aide de:
- transducteurs de mesure;
- capteurs pour mesurer les indicateurs et la consommation d'eau;
- blocs d'entrée et de sortie de données ;
- mécanismes exécutifs;
- manette.
Capteurs définir les caractéristiques, réguler et signaler les problèmes dans les processus.
Modules d'entrée et de sortie (blocs) traduire les informations reçues des capteurs dans un format pratique pour le traitement et les transmettre ensuite au contrôleur.
Transducteurs de mesure transformer les paramètres ou signaux contrôlés en une forme pratique pour le stockage ou le traitement.
Manette contrôle les processus technologiques à l'aide des données des capteurs. Contrairement aux ordinateurs domestiques, les contrôleurs industriels sont équipés d'un puissant système d'entrée et de sortie des signaux de la périphérie. Ils ne nécessitent pas de surveillance constante et peuvent résister à des conditions climatiques défavorables.
Mécanisme d'actionnement - reçoit un signal du contrôleur et le convertit en mouvement. Le circuit d'actionneur pour l'automatisation de l'alimentation en eau se compose d'un relais, d'un entraînement hydraulique ou pneumatique et d'un moteur.
Pour transmettre les informations de la périphérie au centre de contrôle, les éléments suivants sont utilisés :
- canaux radiophoniques;
- changer;
- la téléphonie mobile;
- Internet sans fil;
- connexion satellite.
Schéma d'automatisation des sources artésiennes
L'automatisation du processus de prise d'eau à partir de puits profonds et d'approvisionnement en eau du consommateur doit respecter les conditions :
- l'ensemble du processus, de la réception de l'eau à la livraison aux personnes, est automatisé ;
- une surveillance constante de la production et de la quantité d'eau dans les réservoirs, le fonctionnement de l'équipement est assuré ;
- toutes les données sont archivées dans les bases de données du contrôleur ;
- les opérateurs peuvent modifier les paramètres de la pompe à tout moment depuis la salle de contrôle.
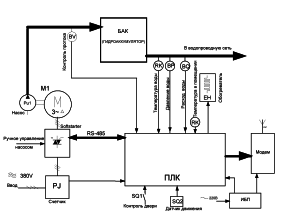
Système d'automatisation de l'approvisionnement en eau
- Dans la salle de contrôle, un panneau avec un contrôleur est monté, ainsi qu'un ordinateur. Le contrôleur communique avec l'ordinateur sans fil via Ethernet.
- Les puits du système automatisé d'approvisionnement en eau et d'assainissement sont équipés d'unités d'entrée et de sortie, de capteurs pour surveiller la tension et la pression, de compteurs d'impulsions et d'un mécanisme de démarrage progressif.
- Les stations de prise d'eau sont équipées d'unités d'entrée et de sortie, de capteurs de courant et de pression, de compteurs d'impulsions. Une unité de protection du moteur est installée sur chaque pompe.
- Un manomètre est installé dans le réservoir d'eau.
- Un câble à paire torsadée est utilisé pour connecter toutes les sources de prise d'eau et les stations.

Chaque système automatisé d'approvisionnement en eau et d'assainissement est équipé d'un programme de contrôle. En conséquence, les pompes fonctionnent sans la présence d'une personne, maintenant la bonne quantité d'eau dans les réservoirs. Ils fournissent une pression prédéterminée dans les conduites d'eau. Le schéma fonctionne efficacement lorsqu'une pompe est le leader, les autres sont des esclaves. Après un certain temps, la pompe principale est changée, cela évite une usure prématurée de l'équipement. Le contrôleur automatisé du système d'eau compte le nombre d'heures de fonctionnement de chaque pompe.
Le contrôleur analyse les erreurs de l'équipement : circuits ouverts ou courts-circuits, manque de communication avec les capteurs, surtensions, limites d'alarme. Si le capteur tombe en panne, des informations le concernant parviennent au panneau de commande. En mode automatique, le contrôleur permet à la pompe de fonctionner en ajustant le débit et le débit d'eau.
L'opérateur voit sur le moniteur des informations sur l'effraction de l'équipement, l'inondation ou l'incendie, la température de l'air, la pression et le débit de l'eau, la quantité d'eau dans les réservoirs. Le système d'alimentation en eau automatisé permet à l'opérateur d'allumer ou d'éteindre les pompes à distance, de redémarrer le mécanisme de descente en douceur.
Automatisation de tour de prise d'eau

Dans l'agriculture, l'approvisionnement en eau est principalement répandu par des installations automatisées de type tour avec des pompes submersibles. Le circuit de commande de la station de pompage de la tour permet d'allumer ou d'éteindre automatiquement ou manuellement la pompe, protège le moteur électrique des courts-circuits et des surcharges et donne des signaux lumineux sur l'état de la pompe.
Pour faire passer les installations d'alimentation en eau du mode automatique au mode manuel dans une station de pompage de type tour, l'interrupteur à bascule SA est réglé sur P. Lorsqu'il est commuté sur O, l'installation est éteinte. Lorsqu'il n'y a pas d'eau dans la tour, les contacts des capteurs s'ouvrent et le démarreur magnétique est connecté. Dans une installation d'alimentation en eau de type tour, une pompe démarre automatiquement et pompe la quantité d'eau requise. Dès que l'eau atteint les contacts du relais KV, l'alimentation en courant de la pompe est coupée. Lorsque la pompe est en marche, le voyant rouge est allumé, lorsqu'il est éteint, le vert.
Le système d'alimentation en eau automatisé permet de réduire le nombre de personnel de maintenance, de tracer tous les processus, indicateurs de capteurs, modes de fonctionnement des équipements, de surveiller les performances des sources de prise d'eau et de prendre en compte le volume d'eau produite en temps réel.
Exemple vidéo d'automatisation de l'approvisionnement en eau dans un village de Transbaïkalie :








