Des dispositifs d'éclairage sont installés dans chaque pièce. Les systèmes d'allumage et d'extinction sont constamment améliorés. La gamme de produits électriques a été élargie avec un appareil appelé "capteur de mouvement". Un petit mécanisme utilisant le rayonnement infrarouge réagit à tout mouvement dans l'espace le long d'un rayon de recherche donné. L'appareil est utilisé à des fins différentes. L'installation de l'appareil avec un interrupteur permettra d'économiser de l'argent et d'ajouter du confort lors d'une utilisation normale. Il existe plusieurs méthodes de base pour connecter un interrupteur et un capteur de mouvement.
- Les principales fonctions et principe de fonctionnement du capteur de mouvement
- Caractéristiques
- Caractéristiques supplémentaires
- Installer un détecteur de mouvement
- Comment connecter un détecteur de mouvement à une ampoule
- Connexion pour commande sans interrupteur
- Connexion à une ampoule avec un interrupteur
- Choix d'un emplacement de connexion
- Détecteur de mouvement de lumière bricolage
- Problèmes et solutions possibles
Les principales fonctions et principe de fonctionnement du capteur de mouvement

La tâche principale d'un microcontrôleur connecté à un interrupteur et à un dispositif d'éclairage est de commuter le réseau électrique (fermer/ouvrir). Tout mouvement dans la zone contrôlée déclenche le fonctionnement de l'appareil. De plus, l'appareil peut être configuré de manière à ce que l'intensité de l'éclairage soit régulée par l'intensité du trafic - des contrôleurs spéciaux sont utilisés.
Lorsque la valeur est inférieure à la limite définie, l'indicateur ferme le circuit et la lampe s'allume. Le détecteur fonctionne 24 heures sur 24. Le seuil d'indication standard est de 3 à 2000 Lx.
Certains appareils peuvent être réglés pour des heures de fonctionnement spécifiques. Par exemple, dans un bureau, il n'est pas nécessaire d'allumer les lumières la nuit. De tels indicateurs sont plus chers, mais ils vous permettent d'économiser de l'énergie.

Selon le principe de fonctionnement, les capteurs se distinguent:
- infrarouge - travail sur la base du rayonnement thermique;
- ultrasonique - agit comme un détecteur d'écho - les ondes sonores, réfléchies par des objets en mouvement, changent de longueur, ce qui sert de signal pour la commutation;
- micro-ondes - de type d'action similaire aux ultrasons, mais plus sensibles, ils "détectent" un objet, même s'il n'est pas dans la ligne de mire ;
- laser - ils se composent d'un récepteur et d'un émetteur, le signal est envoyé entre les appareils, s'il est interrompu par un objet en mouvement - la lampe s'allume;
- combiné (basé sur le nom - combiner les fonctions de plusieurs types d'appareils).
Le schéma de connexion du capteur de mouvement est assez simple. Vous pouvez installer l'appareil vous-même, sans faire appel à des spécialistes du câblage. Pour éliminer les erreurs et les situations désagréables, vous devez vous familiariser à l'avance avec les méthodes de base d'insertion du mécanisme, les types d'appareils.
Caractéristiques

Outre le type de détecteur de mouvement, il est important de prendre en compte ses paramètres techniques : angle de capture, portée, puissance du luminaire, méthode d'installation, fonctionnalités supplémentaires. Pour les modèles avec connexion sans fil, tenez compte de la portée du faisceau fourni et du type de batterie.
L'indicateur de déplacement pour la commutation du réseau électrique a une certaine plage de vision par rapport à l'horizon. Si le territoire est accessible depuis différentes directions, utilisez des appareils avec un rayon de 180 à 360 °. Pour un montage mural, 180 ° suffit, sur un poteau - 360 ° c'est mieux. Pour les petites pièces, des indicateurs avec un angle plus petit conviennent.Le coût des appareils grand angle est beaucoup plus élevé, il vaut mieux se laisser guider par le degré de besoin.
La gamme est choisie en fonction des dimensions de la pièce. Le prix est fondamentalement différent, il est donc important de connaître exactement la longueur de la pièce ou du couloir lors de l'achat. Dans le même temps, il est important de laisser une petite marge (environ 0,5 mètre), mais vous ne devez pas en faire trop - des signaux incorrects fréquents sont possibles.
Les détecteurs de mouvement sont installés dans des environnements extérieurs et domestiques. De plus, les détecteurs se distinguent par la méthode d'installation :
- les produits d'armoire sont fixés sur des supports fixés en surface (mur, pilier, plafond);
- les modèles cachés sont presque invisibles.
Si un détecteur dans une pièce est nécessaire uniquement pour des raisons de commodité, le premier type est utilisé - avec les mêmes données, le coût sera inférieur. Ces derniers sont installés dans des systèmes de sécurité. La taille de ces appareils est plus petite, mais le prix est beaucoup plus élevé.
Caractéristiques supplémentaires

Certains modèles d'indicateurs sont utilisés avec un plus grand confort en raison de la présence de fonctions supplémentaires. Les mécanismes sont plus chers, ils sont choisis selon les besoins.
- Indicateur de lumière naturelle externe - l'indicateur est déclenché par le mouvement, mais pendant la journée, il n'y a pas besoin d'éclairage artificiel supplémentaire, ils mettent donc un limiteur - un élément séparé d'un relais photo ou d'un produit fini avec un dispositif intégré;
- Reconnaissance des animaux - cette option convient s'il y a de petits animaux dans la maison ou dans la rue : chats, chiens, poulets et autres. Cependant, les animaux de grandes races seront toujours marqués et "donneront" un signal pour s'allumer.
- Minuterie pour éteindre la lumière en l'absence de mouvement après avoir quitté la zone de contrôle.
Les plus utiles sont les DD avec reconnaissance des animaux et une minuterie. Selon les avis des utilisateurs, les appareils avec des options intégrées sont vraiment faciles à utiliser.
Installer un détecteur de mouvement

Pour commencer, déterminez la méthode de connexion d'un câble supplémentaire au commutateur (externe, interne). Avant la connexion directe, retirez le couvercle extérieur du boîtier - à l'emplacement du loquet, soulevez le panneau avec un tournevis plat. Il y a deux façons d'amener le fil dans l'appareil :
- derrière - l'option convient au câblage électrique posé à l'intérieur du mur;
- sur le côté - convient pour un réseau électrique externe.
Le bouchon temporaire est retiré. Commencez à connecter les fils. Les microcontacts sont séparés par des désignations de lettres. Habituellement, les symboles L, N et L1 sont utilisés - cela dépend du fabricant et de la configuration de l'indicateur.
Conseils généraux d'installation :
- Il n'est pas recommandé de connecter des détecteurs de mouvement avec des ampoules à économie d'énergie. La durée de vie de ce dernier est considérablement réduite avec un tel ajout.
- Il est important d'exclure les arbres et les buissons du champ de vision du détecteur. Ils peuvent émettre une petite quantité de chaleur, ce qui suffira à activer l'indicateur ;
- Le faisceau du capteur doit être tourné dans le sens où commence le mouvement : vers la porte d'entrée, le portail.

Il est nécessaire d'ajuster le capteur au niveau de sensibilité requis en utilisant les valeurs de service des potentiomètres. Dans les appareils classiques, il y a trois bras oscillants :
- délai (Temps) ;
- sensibilité (mètre);
- luminosité (Lux).
Le délai d'extinction indique le temps après lequel la lampe s'éteint s'il n'y a aucun mouvement dans la pièce. Le niveau de luminosité - l'intensité de la lumière lorsqu'il est allumé dans l'obscurité totale - doit être réglé de manière à ne pas éblouir les yeux. Tout d'abord, réglez au minimum, pendant le fonctionnement - au niveau de confort souhaité, ainsi que l'indicateur de sensibilité.
La dernière étape de l'installation consiste à tester le travail.Pour cela, utilisez le mode Test de l'indicateur Heure.
Tous les travaux sont effectués avec un circuit électrique complètement hors tension. Ce n'est qu'au stade du test du système que l'alimentation peut être allumée.
Pendant environ une minute après avoir connecté le courant, l'appareil démarre et s'active. Le mécanisme peut être testé sans connecter d'appareils d'éclairage - vous pouvez naviguer par une petite LED sur le corps.
Comment connecter un détecteur de mouvement à une ampoule

Il existe plusieurs façons de connecter un détecteur de mouvement. Chacun dépend du type de lampe utilisée. Instructions pour l'installation du détecteur dans les trous pour projecteurs :
- mettre complètement la pièce hors tension ;
- retirer le panneau de protection du détecteur ;
- connecter les conducteurs selon le schéma sur le corps ;
- plier les ressorts de fixation vers le haut ;
- installez le mécanisme dans le trou préparé.
Les étapes finales sont générales - ajustement de la sensibilité, du temps, de la luminosité et des tests de performance.
Les détecteurs qui sont attachés à la cartouche sont plus faciles à installer. Tout d'abord, l'indicateur est vissé, puis la lumière. Vous ne pouvez pas en prendre de plus puissants que ceux indiqués dans le passeport technique du détecteur de mouvement. Sur le marché, vous pouvez trouver des lampes doubles spéciales spécialement conçues pour le tandem avec des détecteurs. Les électriciens recommandent d'acheter un tel.
Connexion pour commande sans interrupteur
Un circuit sans interrupteur est assemblé à partir d'un détecteur de mouvement et d'un dispositif d'éclairage. C'est le plus simple et le plus rapide. La description est donnée dans la documentation fournie avec le détecteur et sur le corps de l'appareil.
Pour les pièces longues, un seul appareil peut ne pas suffire - une petite portée. Le nombre requis de mécanismes est connecté en parallèle à travers les microcontacts du même nom, puis fourni à la lampe.
Connexion à une ampoule avec un interrupteur

L'interrupteur est nécessaire s'il est nécessaire de désactiver le système de commutation automatique du circuit électrique. L'appareil est coupé dans la zone entre le détecteur de mouvement et l'alimentation. La connexion s'effectue via les conducteurs de phase d'entrée et de sortie - créant ainsi une connexion de dérivation.
L'interrupteur est pratique à utiliser dans une pièce où vous devez maintenir l'éclairage, mais il n'y a aucun mouvement. Il suffit de couper l'alimentation électrique du capteur et la décharge brûlera aussi longtemps que nécessaire.
Choix d'un emplacement de connexion
Pour que l'appareil fonctionne correctement, vous devez respecter certaines règles :
- l'absence de dispositifs d'éclairage à proximité immédiate, à l'exception des dispositifs spécialement conçus à cet effet ;
- l'emplacement à côté d'équipements de chauffage n'est pas autorisé: climatiseurs, poêles, pistolets thermiques, etc.
Au fur et à mesure que la hauteur du placement augmente, la portée augmente également. Mais dans ce cas, la sensibilité de l'appareil est perdue.
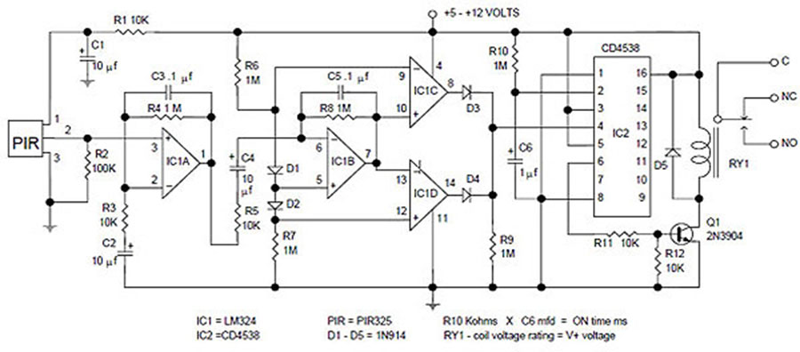
Détecteur de mouvement de lumière bricolage

Un capteur de mouvement qui recherche le rayonnement thermique d'objets en mouvement est le dispositif le plus simple et le plus fréquemment utilisé de ce type. Les avantages des modèles sont la disponibilité des pièces (en termes de prix et de disponibilité), l'absence de réglages complexes, une plage de températures limites importante et un montage simple.
Le produit fabriqué en usine peut être acheté dans un point de vente électrique. L'appareil est disponible pour être assemblé à la maison - il suffit de se familiariser avec les principes généraux du travail avec l'électricité, les circuits et les composants :
- détecteur de chaleur;
- relais photo;
- résistances (pour définir la limite de réponse);
- minuterie, régulateurs.
Détecteur et relais photo - un ensemble pour contrôler les appareils d'éclairage. Un tel produit ne fonctionne qu'après la tombée de la nuit. Vous pouvez installer des fonctions supplémentaires si nécessaire.
Problèmes et solutions possibles

Le couloir est l'endroit le plus couramment utilisé pour installer des détecteurs de mouvement dans les pièces d'habitation - c'est là que vont les portes de la plupart des pièces. Avant l'installation, un plan de l'appartement avec câblage est établi afin de prendre en compte la zone d'opération et le type de capteur. Si un seul appareil ne suffit pas, il est permis d'utiliser une combinaison de plusieurs types d'appareils.
Pour intégrer indépendamment un mécanisme supplémentaire dans le circuit de commutation d'éclairage, une connaissance générale de l'électronique et des exigences de sécurité est suffisante - des compétences et un équipement spéciaux ne sont pas nécessaires. Les appareils sont fournis avec les informations techniques et les instructions de raccordement nécessaires. L'essentiel est de bien connecter les fils et les contacts de l'appareil.
Un problème courant est la plage de fonctionnement insuffisante d'un mécanisme. Pour accomplir cette tâche, il est nécessaire d'installer plusieurs appareils sur un même site. L'ordre d'installation des appareils est le même - les câbles sont connectés selon le sens d'action: phase à travers le détecteur, zéro pour le deuxième fil.
Erreurs majeures :
- La position de l'appareil dans l'espace de la pièce - les recommandations techniques du fabricant doivent être respectées. Par exemple, les produits de plafond ne peuvent pas être fixés au mur.
- La présence d'obturateurs - des masques d'objectif spéciaux sont installés dans l'appareil pour un réglage correct, après test, ils sont retirés, si cela n'est pas fait, le détecteur ne pourra pas "attraper" le mouvement.
- Connexion incorrecte à un circuit avec un interrupteur - le détecteur est coupé devant l'interrupteur d'éclairage, sinon le réseau se brisera et l'appareil deviendra impossible à fonctionner.
Il est nécessaire de prendre en compte les recommandations inscrites dans la documentation technique du produit, ainsi que de se souvenir des règles générales d'installation des indicateurs de mouvement.
La connexion d'un détecteur supplémentaire simplifiera certains aspects de l'utilisation des locaux et permettra d'économiser de l'argent. Chacun des avantages peut être réalisé si vous respectez les exigences de sélection des appareils et d'assemblage des éléments de circuit en termes de caractéristiques techniques, de sélection d'emplacement et d'installation. Sinon, les appareils ne fonctionneront pas correctement - fausse mise en marche, grillage des ampoules et du secteur.









