Les dispositifs électroniques spéciaux qui réagissent au mouvement dans la plage de leur élément de détection deviennent de plus en plus populaires auprès des consommateurs ordinaires. Avec leur aide, il est possible non seulement de protéger les objets importants de la pénétration de personnes non autorisées, mais également de contrôler le fonctionnement des équipements qui leur sont connectés (éclairages, notamment). Avant de fabriquer un capteur de mouvement de vos propres mains, vous devrez vous familiariser avec les variétés existantes de ces appareils, ainsi qu'avec les schémas de leur inclusion.
Types de capteurs

Conformément au principe de génération du signal de commande utilisé, tous les détecteurs de mouvement sont répartis dans les types suivants :
- Éléments de détection à ultrasons (États-Unis).
- Appareils à radiofréquence (RF).
- Appareils infrarouges (IR).
- Capteurs laser.
Chacun de ces appareils utilise son propre type de rayonnement, enregistré par un élément sensible. Le premier type réagit à un signal ultrasonore réfléchi par un objet en mouvement, et le second fonctionne selon le même principe, mais déjà dans le spectre des radiofréquences.
Les capteurs infrarouges, contrairement à d'autres, n'utilisent pas de signal réfléchi, mais détectent une personne ou un animal en mouvement par le rayonnement thermique de son corps.
Les capteurs laser répondent au signal réfléchi dans la plage de longueurs d'onde correspondant à la fréquence de pompage.
- Sécurité;
- interrupteurs d'éclairage;
- interrupteurs d'appareils ménagers.
Le premier type de capteurs vous permet d'allumer un puissant projecteur qui éclaire les zones protégées devant la maison ou le garage lorsqu'une personne non autorisée y pénètre. Les modèles du deuxième type contrôlent l'éclairage des zones de travail intérieures. Ils allument la lumière lorsqu'une personne s'approche de la zone de collecte des ordures, par exemple, et s'éteignent lorsqu'elle en sort. Des capteurs qui contrôlent le fonctionnement des appareils électroménagers se déclenchent lorsqu'une personne s'approche et connecte une bouilloire électrique dans la cuisine ou un téléviseur dans le salon au réseau.
Lors du choix d'un schéma pour un appareil sensible fait maison, ils procèdent généralement de la simplicité de sa mise en œuvre.
Détecteurs de mouvement faits maison

Les circuits de capteurs de mouvement assemblés à la main sont suffisamment simples pour que chacun puisse les fabriquer à la maison. Les options les plus courantes parmi les utilisateurs sont les suivantes :
- capteur de lumière;
- capteur capacitif;
- dispositif thermique assemblé sur la base du kit "Arduino"
Le premier de cette liste est un appareil composé d'une source lumineuse intégrée et d'une cellule photoélectrique à transistor placée à une certaine distance. Lorsqu'une personne en mouvement traverse la ligne de communication, le faisceau lumineux est interrompu, après quoi l'actionneur est déclenché. Immédiatement après cela, le luminaire qui y est connecté s'allume. Dans les appareils du deuxième type, le principe de changer la capacité d'une pièce lorsqu'une personne y apparaît est utilisé. Par conséquent, son élément principal est un condensateur distribué, constitué de structures capacitives fabriquées par ses soins.
Le capteur, assemblé sur la base du constructeur "Arduino", est déclenché lorsque le diagramme de rayonnement thermique change.
Autoproduction
- fer à souder électrique;
- appareil de mesure - multimètre;
- pinces coupantes et pincettes;
- cellule photoélectrique à transistors;
- amplificateur opérationnel (OA);
- un ensemble de pièces : condensateur, résistances et relais RES55 ;
- une alimentation prête à l'emploi qui fournit une tension au circuit.
Vous devez également vous approvisionner en un ancien pointeur laser, qui sert de source de lumière et d'un ensemble de fils.
La photocellule peut être réalisée indépendamment, à partir de n'importe quel transistor ancien (P416 par exemple). Pour ce faire, vous devez prendre des pinces coupantes, puis les utiliser pour "mordre" le couvercle du transistor, laissant la plate-forme avec trois pieds. Sous l'influence de la lumière, la base cristalline de la triode ouverte agira comme une cellule photoélectrique avec une sensibilité légèrement inférieure.
Ordre de montage

Une ancienne unité d'alimentation de 4,5 à 12 volts mais fonctionnelle est prise, le connecteur d'alimentation en est coupé. La prise se présente sous la forme de deux conducteurs (plus et moins), qui sont commodément soudés dans le circuit. Vous pouvez déterminer la polarité de l'alimentation à l'aide d'un multimètre.
Toutes les opérations suivantes ressemblent à ceci :
- Un schéma simple du récepteur du faisceau lumineux de l'éclairage laser est assemblé à partir des pièces préparées.
- Elle-même est connectée à l'alimentation, pour laquelle vous devrez utiliser un fer à souder.
- La pièce assemblée avec l'élément de réception est placée dans une boîte de dimensions adaptées ; le capuchon de l'élément photosensible est alors retiré.
Une fois les opérations d'assemblage terminées, vous devez procéder à l'installation d'un capteur maison et à sa connexion ultérieure.
Installation et connexion

Un capteur de lumière fabriqué à la main est plus commodément intégré dans une porte. Dans ce cas, une personne entrant dans la pièce traversera nécessairement la ligne formée par le faisceau pointeur et le récepteur de rayonnement lumineux (cellule photoélectrique).
Si le système est situé à l'extérieur, le récepteur placé dans un boîtier en plastique est légèrement ombragé par une visière artisanale lors de l'installation. Parfois, un morceau de matériau transmettant la lumière est utilisé à cette fin, couvrant l'ouverture de réception dans la boîte. L'utilisation de telles techniques peut réduire l'influence d'autres sources lumineuses réfléchies par des surfaces blanches, par exemple.
La hauteur d'installation de l'aiguille et du récepteur en intérieur est choisie égale à un mètre. Cette disposition est optimale pour la plupart des membres de la famille et, en même temps, l'appareil ne fonctionnera pas lorsque les animaux se déplacent. Cette hauteur exclut également la possibilité que le laser pénètre dans les yeux d'un adulte.

Pour allumer et faire fonctionner le circuit, un relais RES 55A est utilisé, à l'enroulement duquel la tension est fournie par la partie exécutive. La procédure pour le fonctionnement d'un appareil fait maison:
- Sous l'action d'un faisceau lumineux à l'état normal (non allumé), un courant traverse la photorésistance, entraînant son détachement.
- Une charge s'accumule sur le condensateur connecté à la sortie, ce qui crée un certain potentiel sur ses plaques (le système est en équilibre).
- Lorsqu'un obstacle en forme de personne apparaît, la photorésistance-récepteur se ferme et la charge accumulée sur les plaques s'écoule à travers une résistance connectée en parallèle.
- Cela conduit à une diminution du potentiel au point de contrôle de l'amplificateur opérationnel à presque zéro, à la suite de quoi la tension basse tension est fournie à la bobine du relais.
Les contacts du relais ferment le circuit d'alimentation du luminaire, qui est instantanément alimenté par une tension secteur de 220 volts. Après le passage d'une personne, le système reste inchangé tant que l'interrupteur reste avec le bouton allumé.
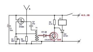
Fabrication et mise en place d'un capteur hyperfréquence

La fabrication d'un capteur hyperfréquence nécessitera une expérience avec les dispositifs générateurs à haute fréquence. Un circuit amateur d'un générateur à transistors sur une structure de champ est pris comme base.Le récepteur est réalisé selon un circuit sélectif à transformateur avec un étage clé sur un transistor KT315, chargé sur une diode détectrice.
Le système fonctionne comme ceci :
- En l'absence de mobile, les amplitudes des signaux du générateur et du récepteur sont sensiblement égales et se compensent mutuellement.
- Pour cette raison, la tension à l'entrée de la clé et du détecteur est nulle et le relais connecté à la sortie ne fonctionne pas.
- Lorsqu'une personne apparaît dans la zone de sensibilité, l'équilibre des signaux est perturbé et, par conséquent, une tension apparaît à la sortie du circuit.
- Il est alimenté à la bobine du relais, lorsqu'il est déclenché, 220 volts via ses contacts sont alimentés à la lampe.
Pour configurer le système, une résistance variable est prévue dans le circuit, dont la valeur détermine la position du point de fonctionnement du transistor de sortie. Quand il change, le moment de son actionnement est corrigé - la sensibilité du circuit.










