Les sources lumineuses à LED permettent des économies d'électricité de 1,5 à 2 fois par rapport aux ampoules fluorescentes et 10 fois par rapport aux lampes à incandescence. Pour économiser encore plus, les produits n'ont pas besoin d'être achetés en magasin. Une lampe LED DIY 220 V est assemblée à partir de consommables que l'on peut trouver dans les poubelles du maître.
- Avantages d'utiliser des ampoules LED maison
- Différences de conception des lampes LED d'usine
- Variétés de LED
- Types de pilotes
- Types de pieds de lampe modernes
- Matériaux d'auto-assemblage
- Lampe LED E27 à économie d'énergie et pilote prêt à l'emploi
- Ampoule LED basée sur un driver maison
- Processus de préparation
- Schéma de fabrication du pilote
- Séquence d'assemblage du circuit
- Matériaux pour la fabrication du boîtier
- Pied de lampe à incandescence
- Logement économe en énergie
- Exigences de sécurité au travail
Avantages d'utiliser des ampoules LED maison

Il existe plusieurs types d'appareils dans les rayons des magasins. Les lampes à incandescence à indice de rendu des couleurs élevé consomment beaucoup d'énergie. Les économiseurs d'énergie sont principalement fabriqués avec une base E27, les luminescents émettent des vapeurs toxiques lorsqu'ils sont chauffés. Les appareils LED chauffent à peine, résistent aux dommages mécaniques et ont une puissance de 10 watts. Avec un flux lumineux de 800 lm, le dispositif LED durera 50 000 heures.
L'inconvénient des sources lumineuses à diodes est leur coût élevé. Cet inconvénient peut devenir un avantage si vous fabriquez vous-même une lampe à LED de haute qualité. Il se distinguera par :
- longue durée de vie - environ 10 000 heures;
- watt / lumen à haute efficacité par rapport aux analogues;
- gamme de prix des consommables, similaire aux appareils fluorescents.
Les avantages d'un appareil fait maison sont obtenus lorsqu'ils sont correctement assemblés.
Différences de conception des lampes LED d'usine
Les produits assemblés en usine sont des LED polycristallines sans contacts multiples. Les ampoules ont plusieurs différences.
Variétés de LED

La LED est un cristal multicouche semi-conducteur avec une transition de type électron-trou. Le rayonnement lumineux est obtenu par passage de courant, mais un élément grillé ne peut pas être réparé. Les fabricants utilisent les LED suivantes :
- DIP - sous la forme d'un cristal avec deux conducteurs et une lentille. Utilisé pour les guirlandes et les présentoirs rétroéclairés.
- Piranha est un cristal avec une lentille et quatre fils pour les conducteurs. Diffère en luminosité, adapté aux phares de voiture.
- SMD est un type super lumineux de petite taille qui est monté en surface.
- SOV - avec contacts non oxydables et non chauffés, excellente intensité de lueur. Soudé dans une carte spéciale.
Avant de vous assembler, décidez de la source d'alimentation.
Types de pilotes

Le driver alimente l'ampoule à partir du secteur en transformant la tension alternative en tension de fonctionnement. L'élément le plus simple est constitué de résistances, d'un pont de diodes et d'un condensateur d'entrée.
Plusieurs types de drivers sont utilisés pour les appareils LED :
- linéaire - conçu pour des courants de fonctionnement faibles (jusqu'à 100 mA) ou pour des alimentations avec une tension similaire à la chute de tension de la diode ;
- descentes pulsées - fournit des LED puissantes, mais le starter peut créer des interférences électromagnétiques ;
- boost d'impulsion - utilisé pour les modèles avec une tension de fonctionnement supérieure à celle de l'alimentation.
Les drivers électroniques sont intégrés aux appareils LED 220 V.
Types de pieds de lampe modernes
La base est le fil nécessaire pour fixer l'ampoule à la douille, fournir l'alimentation et protéger l'ampoule à vide. Le produit a déjà le marquage d'usine de la base.

La première lettre désigne le type de socle indiqué dans le tableau :
| Lettre | Décodage |
| DANS | épingler |
| E | fileté |
| F | 1 broche |
| g | 2 broches |
| H | sous xénon |
| K | type de câble contact |
| R | contact encastré |
| P | se concentrer |
| S | soffite |
| T | pour la téléphonie |
| W | contacts d'entrée dans le verre de l'ampoule |
La deuxième lettre indique le type de source lumineuse : U - économie d'énergie, A - pour une machine, V - à pointe conique.
Les chiffres après les lettres indiquent le diamètre en millimètres.
Le culot E27 est adapté pour une tension de 220 V.
Matériaux d'auto-assemblage

Vous pouvez fabriquer votre propre source lumineuse sur des diodes en utilisant les matériaux suivants :
- base d'une ampoule fluorescente grillée;
- Éléments LED avec une intensité de courant de 100-120 mA et une tension de 3-3,3 V - vous aurez besoin d'une bande ou de LED séparées NK-6;
- pont de diodes ou diodes de redressement avec marquage 1N4007;
- un fusible de la base d'une source lumineuse grillée ;
- condensateur - les paramètres dépendent du schéma de montage et du nombre de LED;
- un cadre en plastique pour fixer les LED ;
- super colle ou ongles liquides;
- électrolytes et conducteurs.
Faites une liste des matériaux à l'avance.
Lampe LED E27 à économie d'énergie et pilote prêt à l'emploi

Pour fabriquer une ampoule LED, vous aurez besoin d'un produit CFL défectueux, de LED NK-6, d'un fer à souder, d'une pince, de soudure et d'un socle en carton. Le travail se fait pas à pas :
- Le culot est retiré de l'ancienne ampoule de 20 W. Vous devrez soulever les loquets ou percer des zones avec un poinçonnage ciselé.
- La base vide est nettoyée de l'excès de soudure, traitée avec de l'alcool ou un dissolvant cosmétique pour vernis à ongles.
- Il y a 6 trous sur la base/couvercle de plinthe. Sur un morceau de carton, il marque des niches rondes, qui sont ensuite découpées à l'aide de ciseaux à ongles.
- Une bande de diodes est démontée à partir de 6 cristaux connectés en parallèle.
- Les cristaux sont connectés 3 en parallèle.
- Deux chaînes de LED parallèles prêtes à l'emploi sont fixées en série.
- 6 éléments d'une puissance de 1 W sont connectés au driver fini à partir d'une ampoule LED cassée.
- Un cercle est découpé dans du carton, s'insère entre le pilote et la planche. Le pilote est installé dans la base.
- L'ampoule est entièrement assemblée et testée pour sa fonctionnalité.
Le résultat est un analogue blanc brillant d'une ampoule à incandescence de 30 W. La luminosité du produit sera de 150 à 200 lm et la puissance de 3 W.
Pour ajuster la zone d'éclairage, vous pouvez plier les fils des éléments LED.
Ampoule LED basée sur un driver maison
Un pilote fait maison ne fonctionnera que si le maître sait travailler avec un fer à souder, lire des schémas de câblage simples et utiliser des réactifs chimiques. Une lampe LED à faire soi-même est fabriquée par étapes.
Processus de préparation

Se compose des étapes suivantes :
- Préparation des matériaux. Vous aurez besoin de fibre de verre cuivrée, d'éléments LED, de condensateurs, d'une résistance, d'une petite perceuse, de colophane et de soudure, d'un fer à souder et d'une pince, de vernis à ongles ou d'un crayon correcteur de papeterie.
- Préparation des réactifs. La gravure du panneau est réalisée à l'aide d'une solution de chlorure de sodium, de sulfate de cuivre ou de chlorure ferrique.
Prenez de la fibre de verre d'une épaisseur de 0,5 à 3 mm.
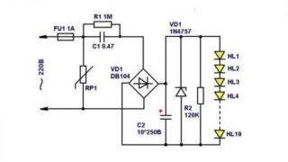
Schéma de fabrication du pilote

Pour faire un pilote, il vaut la peine d'ajouter la résistance R3, les diodes Zener VD2 et VD3, les condensateurs C1 et C2 à la liste des matériaux de base. Ce nombre d'éléments est suffisant pour une lampe à 20 éléments. Le circuit de l'appareil fonctionne sur le principe de faire passer des courants alternatifs aux diodes à travers le premier condensateur.La seconde permet d'éliminer le scintillement et d'assurer un flux lumineux uniforme.
La tension du secteur passera par une résistance et un condensateur de limitation de courant, qui lissent les fluctuations de tension. La deuxième résistance est nécessaire pour fournir une tension à l'unité de diode et obtenir une lueur. L'ondulation est lissée par un condensateur.
Utilisez une carte de circuit imprimé pour monter les éléments du pilote.
Séquence d'assemblage du circuit

Un schéma fait maison est fait comme suit:
- Sprint Layout ou DipTrace génère un motif gravé pour le tableau.
- Un cercle est découpé dans une plaque de fibre de verre pour une planche de 3 cm de diamètre.
- Un croquis du diagramme est transféré avec un marqueur spécial, du vernis à ongles ou imprimé sur papier.
- Un mélange pour le décapage est préparé à partir de 1 cuillère à soupe. l. sulfate de cuivre et 2 c. l. sel, dilué dans de l'eau bouillante.
- La planche est plongée dans la solution pendant 30 minutes. La réaction enlève tout le cuivre à l'exception des éléments à motifs.
- L'utilisation de dissolvant pour vernis à ongles enlève le revêtement du matériau.
- Les bords et points de fixation des contacts sont étamés avec de la soudure.
- Les trous sont faits avec une perceuse, où les LED s'éteindront.
- Les éléments sont soudés sur la carte, qui est ensuite placée dans le boîtier.
Le résultat des travaux sera une ampoule avec l'équivalent d'une lampe à incandescence de 100 W.
Matériaux pour la fabrication du boîtier
Pour réaliser un boîtier pour une lampe LED alimentée par un réseau 220 V, vous pouvez utiliser plusieurs outils disponibles.
Pied de lampe à incandescence

Vous devrez retirer le flacon en verre du produit, puis retirer la spirale. La partie interne contient le circuit. Les éléments sont fixés sur le dessus de la planche. L'inconvénient de la base sera une isolation de mauvaise qualité.
Logement économe en énergie
L'ampoule défectueuse doit être démontée et la carte du convertisseur retirée. Des LED sont situées dans les ouvertures du couvercle pour une ampoule en verre, si la source comporte 3 éléments arqués. Le circuit est placé à l'intérieur et les diodes sont fixées dans les trous finis.
Exigences de sécurité au travail
Les électriciens expérimentés notent :
- Vous ne pouvez pas commencer l'assemblage sans connaissances électriques de base. Une séquence de fabrication incorrecte peut entraîner une explosion du produit ou un court-circuit secteur.
- Les appareils avec une tension de 12 V ou plus ne sont pas connectés à l'alimentation secteur standard.
- En l'absence d'isolation de la structure, un choc électrique est possible si vous la touchez avec les mains.
- Une ampoule finie ne fonctionne pas sans une soudure de haute qualité des nœuds.
L'auto-assemblage d'une source de lumière LED avec des connaissances et des compétences ne sera pas difficile. En cas de doute, vous ne comprenez pas les circuits, il vaut mieux acheter un appareil LED prêt à l'emploi.








