L'auto-développement d'un projet et l'installation du câblage est une entreprise plutôt gênante, bien qu'elle soit tout à fait réalisable en soi. Dans le même temps, la conception et l'installation du câblage électrique nécessiteront que le propriétaire de la maison ait des connaissances et une expérience particulières dans la réalisation de tels travaux. Si vous ne possédez pas de telles compétences, il est préférable d'utiliser les services de spécialistes qualifiés.
- Règles générales de conception
- Schéma de câblage
- Choix du type de câblage
- Calcul de la consommation électrique
- Groupes de consommateurs
- Recommandations pour le choix des fils
- Rédaction et approbation du projet
- Dessin-projet de câblage électrique et un ensemble de documents
- Schémas de câblage typiques
- Schéma de câblage dans la cuisine
- Schéma de câblage garage / sous-sol
- Disposition générale du câblage électrique dans la maison
- Schéma de câblage
- Erreurs de conception courantes
Règles générales de conception

Le câblage d'une maison privée est un ensemble de câbles et de fils posés à l'intérieur du bâtiment, avec des éléments de protection, d'installation et de fixation. En règle générale, il est posé conformément à un projet convenu et approuvé conformément à la procédure établie, réalisé par une entreprise spécialisée disposant d'une licence appropriée. L'aménagement est précédé d'une familiarisation des concepteurs avec l'agencement du bâtiment et d'une conversation avec son propriétaire. Au cours de la conversation, il est déterminé :
- le nombre et le mode de vie des personnes vivant dans la maison ;
- à quel titre la maison sera-t-elle utilisée (logement principal ou saisonnier) ;
- la composition estimée des équipements énergivores.
Les principales exigences pour le câblage d'une maison privée sont la sécurité et la fiabilité. En règle générale, la source d'électricité pour les bâtiments de ce type est un poste de transformation, dont la tension est fournie au consommateur par une ligne aérienne ou un câble électrique posé sous terre. Par conséquent, lors de la première étape de la conception, le propriétaire de la maison doit calculer avec précision la quantité d'énergie consommée. Le choix des fils, des câbles, ainsi que des dispositifs de protection et de commutation dépend de cette valeur.
Avant de commencer les travaux de conception du câblage électrique, le propriétaire de la maison doit conclure un contrat pour son alimentation électrique. Après cela, la compagnie d'électricité débranchera la ligne électrique principale la plus proche et installera une machine d'introduction et un compteur sur l'un des murs extérieurs de la maison. Il assurera également leur connexion à l'avenir.

La conception du câblage électrique dans une maison privée doit être réalisée en tenant compte des exigences spécifiées dans la documentation réglementaire et technique en vigueur (PUE, VSN, SNiP, etc.):
- Un tableau avec un dispositif de protection doit être installé à une hauteur de 150-170 cm du sol.
- Les fils et câbles électriques sont posés parallèlement ou perpendiculairement à la surface du sol.
- Le retrait des câbles et des fils des dispositifs de distribution, de protection et de commutation doit être effectué à un angle de 90 °.
- La rotation / flexion des câbles et des fils lors de la pose doit être effectuée à angle droit (90 °). Le placement en diagonale des câbles et des fils lors de la pose du câblage électrique est interdit.
- Les fils et câbles posés doivent être retirés des ouvertures des portes et des fenêtres d'au moins 15 cm.
- Les blocs de prises doivent être situés à une hauteur de 30 à 40 cm de la surface du sol.
- Les interrupteurs doivent être installés à une hauteur de 80-90 cm du sol, tandis que la distance aux portes ne peut pas être inférieure à 15-20 cm.
Lors de la conception d'un schéma de câblage, le propriétaire de la maison ne doit pas oublier le confort. Près des lits doubles, vous pouvez prévoir des prises de courant des deux côtés et dans la cuisine, vous pouvez installer des prises de courant dans la zone où se trouvent les équipements de cuisine.
Schéma de câblage

Une maison privée moderne est équipée d'un grand nombre d'appareils électriques divers, dont certains sont assez puissants. Cela impose certaines exigences sur le choix des produits de câblage et de câblage, des dispositifs de protection et d'autres équipements nécessaires. Il est recommandé de diviser le câblage en plusieurs circuits, en connectant chacun d'eux à un dispositif de protection séparé (disjoncteur).
La conception du câblage électrique commence par l'élaboration d'un schéma de câblage. Dans ce cas, il convient d'imaginer au moins grossièrement où se situeront les principaux consommateurs d'électricité (lave-linge, four à micro-ondes, chauffe-eau, etc.), ce qui permettra à son tour de localiser les prises à proximité immédiate des ces appareils.
Après avoir dessiné un croquis du câblage électrique, le propriétaire de la maison peut facilement :
- calculer la charge électrique maximale pour chaque pièce;
- calculer la consommation électrique totale ;
- faire une liste des matériaux et composants requis;
- sélectionnez la section des fils et des câbles.
Choix du type de câblage

Le câblage électrique dans une maison privée peut être effectué de deux manières - à l'extérieur (ouvert) ou caché.
La méthode extérieure de pose de fils est utilisée dans les maisons en bois ou lors de la décoration de l'intérieur d'une maison dans le style "Rétro". Dans ce cas, le projet devra prévoir la pose de fils dans des boîtes en plastique ou avec fixation sur des isolateurs en porcelaine. Ce dernier nécessitera l'utilisation d'un câble spécial. Vous aurez également besoin de prises et d'interrupteurs extérieurs.
Lors de la pose du câble à l'extérieur sur le schéma, en plus de l'itinéraire de son câblage, vous devrez également indiquer les emplacements d'installation des isolateurs.
Dans les bâtiments modernes, en règle générale, une méthode de câblage cachée est utilisée. C'est un peu plus compliqué, car le propriétaire devra faire des rainures dans les murs, où le câble sera ensuite posé. Les fils posés devront ensuite être fixés avec du mortier d'albâtre ou de plâtre. Les prises et les interrupteurs doivent être de conception interne. Pour eux, le projet devrait prévoir l'installation de boîtiers de prises spéciaux.
Lors du démarrage de la conception du câblage électrique, vous devez décider du type de connexion de la maison au réseau électrique - il peut être monophasé ou triphasé. S'il est possible de connecter la maison à un réseau triphasé (~ 380 V), il est préférable de l'utiliser, car la plupart des appareils électroménagers puissants sont conçus pour être connectés à un tel réseau électrique. Leur exploitation à partir d'un réseau monophasé n'est envisagée que comme une option de compromis. S'il n'y a aucune possibilité de se connecter à un réseau triphasé, il n'y a qu'une seule option - un monophasé ~ 220 V.
La présence d'une entrée triphasée vous obligera à veiller à la charge uniforme de chaque phase, sinon en cas de mauvais contact ou d'épuisement complet de "0", les tensions sur les fils de phase commenceront à différer les unes des autres. Dans le même temps, en raison d'une tension élevée (~ 250 ... 280 V) ou basse (~ 180 ... 150 V), les appareils ménagers fonctionnant au niveau d'une alimentation monophasée ~ 220 V peuvent tomber en panne. d'appareils insensibles à un tel déséquilibre de tension augmentera considérablement. Pour éviter ces phénomènes négatifs, il est nécessaire de répartir les appareils électriques en groupes de manière à ce que la charge sur le réseau et chaque phase séparément soit optimale.
Calcul de la consommation électrique

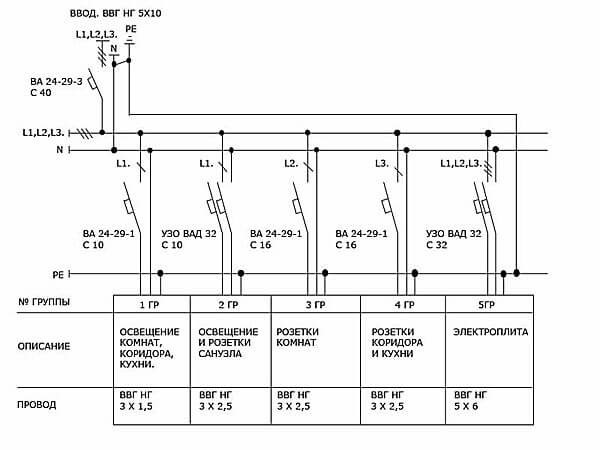
Le développement d'un projet de câblage est impossible sans déterminer la consommation électrique totale. Il est déterminé en additionnant la consommation électrique de tous les appareils électriques censés être utilisés dans une maison, un garage, un sous-sol, un atelier et dans une parcelle personnelle. Ensuite, la valeur résultante est multipliée par le coefficient de simultanéité d'allumage des appareils, qui est généralement pris égal à 0,7.
Ensuite, ils procèdent à la répartition des appareils électriques en groupes, sur la base du fait que la consommation électrique totale d'un groupe ne doit pas dépasser 4,5 kW.
Groupes de consommateurs
Compte tenu du grand nombre d'appareils électriques divers utilisés dans la maison, il est préférable de diviser les lignes de câbles en plusieurs groupes :
- prise de courant (appareils ménagers de faible puissance);
- éclairage;
- lignes électriques séparées pour les appareils ménagers tels qu'une cuisinière électrique, un chauffe-eau, une machine à laver, un climatiseur, etc.
Selon les exigences de VSN 59-88 (clause 7.2), les prises installées dans la cuisine et dans les pièces à vivre doivent appartenir à des groupes différents. Dans ce cas, la puissance nominale des disjoncteurs de ces lignes de groupe ne doit pas dépasser 16 A (article 9.6).

Le premier groupe comprend les appareils d'éclairage général connectés à la phase L1 à travers un disjoncteur de 10 ampères avec un courant de fuite de 10 mA. Le deuxième groupe comprend les consommateurs d'énergie installés dans la salle de bain et les toilettes. Compte tenu de la forte humidité de ces locaux, les appareils électriques de ce groupe sont raccordés à la phase L1 via un dispositif à courant résiduel (RCD) avec un courant de fuite nominal de 30 mA (exigence du PUE). L'alimentation électrique des prises de chambre (troisième groupe) et des prises installées dans la cuisine et le couloir (quatrième groupe) est fournie par les conducteurs de phase L2 et L3 via des disjoncteurs de 16 ampères. La cuisinière électrique (cinquième groupe) est connectée à un réseau triphasé (L1, L2, L3, fil neutre + terre) à travers un RCD conçu pour un courant de 32A.

Recommandations pour le choix des fils

Le choix des câbles et des fils, ainsi que le calcul de la section de leurs âmes conductrices, est l'une des principales étapes de la conception d'un câblage électrique. Les interrupteurs et prises manquants peuvent être installés plus tard, les machines mal sélectionnées peuvent être facilement remplacées, mais retirer les fils des murs n'est pas une tâche facile. La durabilité et la fiabilité du câblage dépendent du calcul correct. Assurer la sécurité incendie est tout aussi important.
Lors du choix des marques de fils, il est nécessaire de prendre en compte les exigences du PUE 7 "Règles d'Installation Electrique".
- Dans les bâtiments résidentiels, seuls des fils et des câbles avec des conducteurs en cuivre sont utilisés (clause 7.1.34). Dans ce cas, les lignes des réseaux de groupe doivent avoir une section transversale d'au moins 1,5 mm et les lignes allant au compteur de règlement - d'au moins 2,5 mm.
- Toutes les lignes posées entre les écrans de groupe et les prises et les appareils d'éclairage général doivent être à trois fils - phase L, zéro N de travail, zéro PE de protection (clause 7.1.36).
Il existe plusieurs méthodes pour calculer la section des conducteurs conducteurs. Leur diamètre est calculé selon les indicateurs suivants :
- puissance consommée par tous les consommateurs;
- valeur actuelle totale ;
- longueur requise de la ligne à poser.
Cependant, tous ces calculs peuvent être omis, et la section des conducteurs conducteurs peut être déterminée en fonction des paramètres nominaux des machines du groupe. Dans ce cas, la méthode de pose doit également être prise en compte, car le transfert de chaleur des fils posés de manière ouverte ou fermée est différent.
Dans le cas général, la section requise des conducteurs conducteurs peut être choisie à l'aide du tableau 1.3.4 (article 1.3.10 du PUE 7). Cependant, pour les lignes d'appareils puissants, il est toujours souhaitable de calculer séparément la section des conducteurs porteurs de courant.
Lors de la détermination des marques de fils pour le câblage électrique, il est préférable d'inclure les produits de câble dans le projet. Le câble diffère des fils par une isolation améliorée, ce qui le rend plus sûr à utiliser. En règle générale, des câbles non combustibles de type VVGng ou VVGng-LS sont utilisés pour le câblage électrique à l'intérieur de la maison.
Rédaction et approbation du projet
Un projet de câblage individuel pour une maison privée est requis dans de tels cas:
- le câblage électrique du bâtiment est installé pour la première fois ;
- une reconstruction à grande échelle de la maison est prévue avec une modification du schéma de câblage existant et des emplacements pour l'installation d'équipements électriques puissants;
- une augmentation significative de la consommation d'énergie est nécessaire.
Pour les propriétés privées dont la consommation électrique totale est inférieure à 10 kW - il est permis de développer un dessin de projet simplifié pour l'installation du câblage électrique ; plus de 10 kW - il est nécessaire de développer un projet électrique à part entière.
L'élaboration de la documentation du projet commence après la réception des spécifications techniques (TU) de l'organisation qui contient la ligne de transport d'électricité au bilan, à partir de laquelle elle est censée recevoir de l'électricité. Pour le maître d'ouvrage, le respect des exigences et recommandations énoncées dans le TU est obligatoire.
La documentation du projet élaboré doit être convenue avec l'organisme qui a émis les spécifications techniques et l'autorité locale de surveillance énergétique de l'État.
Dessin-projet de câblage électrique et un ensemble de documents

Dans le cas général, le dessin du projet doit, avec le schéma d'alimentation externe et interne, contenir des données fiables sur les facteurs suivants :
- type et lieu d'installation des disjoncteurs ;
- marques et sections de fils et câbles utilisés;
- la valeur de la charge actuelle calculée ;
- appareils de mesure de l'électricité;
- méthode de raccordement des câbles électriques au secteur.
De plus, l'ensemble de documentation doit inclure :
- disposition situationnelle des équipements électriques, pose des produits de câbles, ainsi que des conducteurs de mise à la terre et de neutralisation ;
- listes des matériaux, composants et équipements électriques requis;
- note explicative (si nécessaire).

Un ensemble complet de documents de conception est en cours d'élaboration pour une maison privée dans laquelle la puissance électrique totale des équipements électriques dépasse 10 kW. Doit contenir:
- schémas d'alimentation électrique externe et interne;
- schéma de câblage interne avec indication des marques de produits de câbles et de fils et de la méthode de leur pose;
- schéma du périphérique d'entrée ;
- mise à la terre et/ou schéma de mise à la terre (si nécessaire) ;
- calcul des charges électriques;
- calculs confirmant l'exactitude des machines et des RCD sélectionnés ;
- calcul des compteurs d'électricité.
Vous pouvez clarifier les informations sur les documents dans l'organisation de fourniture d'énergie.
Schémas de câblage typiques
Lors de l'élaboration de la documentation de conception du câblage électrique d'une maison privée, les concepteurs recommandent d'utiliser des schémas de câblage standard pour différents types de locaux. Tous ces schémas ont la même structure, basée sur la division du câblage en plusieurs circuits, chacun d'eux étant connecté à une machine distincte.
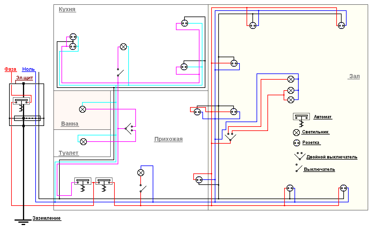
Schéma de câblage dans la cuisine
La particularité du câblage dans la cuisine se distingue par la présence d'un grand nombre d'appareils électriques suffisamment puissants, pour lesquels il est conseillé d'allouer des lignes séparées avec leurs propres disjoncteurs. La tâche principale du concepteur dans ce cas est l'emplacement optimal des prises - elles doivent être placées à côté des appareils électriques, en offrant la possibilité d'y accéder librement pour les réparations ou pour réorganiser / déconnecter les appareils ménagers. Dans ce cas, sur le schéma, il est nécessaire d'afficher non seulement l'emplacement des appareils électriques, mais également la disposition des meubles de cuisine.
Schéma de câblage garage / sous-sol
Assez souvent, le propriétaire utilise également le garage comme atelier. Par conséquent, lors du câblage, il est nécessaire de prévoir la possibilité de connecter un outil électrique, un compresseur, voire des machines à métal ou à bois. Ceci n'est possible que s'il y a une alimentation triphasée. Selon le réseau introduit dans le garage, le schéma de câblage dépend également. Dans ce cas, des automates pour chaque groupe de fils et RCD doivent être installés sur le tableau.
Compte tenu de l'humidité élevée des sous-sols et de la fosse d'inspection du garage, les experts recommandent d'utiliser des lampes de sécurité conçues pour une tension de 12 V lors de l'organisation de l'éclairage. Pour connecter le câblage menant à ces lampes, vous aurez besoin d'un transformateur abaisseur .
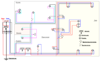
Disposition générale du câblage électrique dans la maison
Dans certains cas, avant d'établir le schéma électrique, il est recommandé d'élaborer un schéma préliminaire répertoriant tous les appareils destinés à être installés dans la maison. Un tel schéma facilitera le calcul du nombre total de lignes alimentées au tableau et du nombre total de disjoncteurs et de disjoncteurs différentiels. Il indique également le type d'alimentation, ce qui permet de sélectionner le câble approprié, le type de dispositif de protection et le modèle du compteur électrique.
La note explicative du plan indique que le dispositif d'entrée et le compteur électrique sont installés sur l'un des murs extérieurs de la maison et que le tableau de distribution électrique général est situé dans le couloir ou dans une pièce séparée, par exemple dans un garage. Afin de ne pas vous créer de difficultés d'entretien par la suite, dans les maisons de 2 ou 3 étages, il est recommandé de prévoir des tableaux de distribution intermédiaires sur chacun d'eux, reliés à un tableau commun.
De la même manière, un plan électrique est en cours d'élaboration pour une petite maison à un étage.
Schéma de câblage
Sur la base des plans précédemment établis, il est possible de développer un schéma de câblage général pour le câblage de câblage, à l'aide duquel, il est facile de calculer le nombre requis d'interrupteurs et de prises et d'équipements et de matériaux supplémentaires, ainsi que la longueur du câblage et produits de câblage.
Élaborez un schéma de câblage à l'aide d'une copie du plan de la maison, qui indique :
- le point d'entrée de la ligne de champ ;
- lieux d'installation du panneau électrique, des boîtes de jonction, des appareils électriques, des prises, des interrupteurs et des lampes d'éclairage.
S'il est prévu d'installer des appareils électriques de grande puissance dans la maison, ils doivent également être indiqués sur le schéma, car leur alimentation électrique doit être fournie par des lignes séparées.

Si le projet de maison individuelle prévoit des dépendances indépendantes, le câblage qui s'y trouve doit également être indiqué sur le schéma de câblage.
Pour faciliter le calcul du nombre de câbles et de fils requis, il est préférable de tracer les lignes de connexion de chaque circuit dans une couleur différente.
Il est également recommandé de désigner des conducteurs de même section sur le plan en une seule couleur. Cela simplifiera la détermination de la nomenclature des produits de câblage et de câblage requis et simplifiera le processus de son installation.
Erreurs de conception courantes

La volonté d'économie oblige souvent les propriétaires de maisons privées en construction ou en reconstruction à développer de manière autonome un projet de câblage.Cependant, derrière l'apparente simplicité de ce travail se cache un nombre suffisant de problèmes, ignorant lesquels conduisent à des erreurs pouvant perturber le fonctionnement régulier du réseau électrique de la maison. Dans ce cas, il est possible que les résidents soient blessés par un choc électrique, et dans certains cas, et l'incendie du câblage électrique.
Lors de la conception d'un schéma de câblage dans une maison privée, l'entrepreneur doit éviter de répéter les erreurs courantes :
- l'utilisation de matériaux et de composants sans étiquetage, souvent non certifiés pour une utilisation dans le pays ;
- utilisation de câbles et de fils avec des conducteurs en aluminium ;
- inclusion dans le devis du projet des prises qui ne sont pas destinées au raccordement de cuisinières électriques, chaudières électriques, chauffe-eau, etc. ;
- introduction dans le projet de câblage électrique d'une maison en bois, pose de fils de manière fermée;
- commutation des câbles d'alimentation dans une boîte de distribution avec des lignes à faible puissance ;
- utiliser au lieu de bornes spéciales connexion filaire torsadée;
- l'emplacement des boîtes de jonction à hauteur d'homme.
Il est interdit de mettre à la terre des appareils électriques sur des tuyaux métalliques : égouts, gaz, approvisionnement en eau, etc.















