Il est nécessaire de brancher un interrupteur tactile pour augmenter le niveau de confort et augmenter la durée de vie des luminaires. Il s'agit d'un appareil de haute technologie conçu pour contrôler l'éclairage. Si vous connaissez le mécanisme, vous pouvez l'installer vous-même.
Dispositif de commutation tactile

Les interrupteurs tactiles sont des capteurs qui réagissent au toucher. L'appareil comprend :
- Un élément très sensible qui répond à l'approche du corps humain et à son toucher au capteur.
- Amplificateur de signal composé de semi-conducteurs et de microcircuits.
- Appareil de commutation sous la forme d'un relais ou d'un thyristor. Les appareils sur ces derniers sont plus fiables, car il n'y a pas de pièce de contact qui brûle et s'oxyde avec le temps.
Ils peuvent fonctionner dans tout type d'éclairage. Mais parfois, vous remarquerez que les voyants LED de faible puissance clignotent lorsque l'appareil tactile est éteint.
Comment fonctionne l'appareil
Après avoir légèrement touché le panneau, un signal est produit, qui est converti et provoque l'activation du relais.
À l'aide d'appareils de type capteur universels intégrés, ils équipent un système de maison intelligente. Ils sont utilisés pour contrôler le fonctionnement des appareils de chauffage, ouvrir et fermer les volets et à d'autres fins.
Le principe de fonctionnement de l'appareil est basé sur la régulation du courant à l'aide d'un microcircuit, tandis que les contacts glissants standard sont utilisés pour les interrupteurs conventionnels. Une telle carte évite un court-circuit. Cela augmente la durée de vie des lampes et la ressource de l'interrupteur.

Les modèles domestiques d'appareils électroniques sont utilisés dans un réseau avec une tension de 220 V. Une applique y est connectée, le rétro-éclairage ou l'éclairage principal est contrôlé et régulé.
La commodité du contrôle est considérée comme le principal avantage de tels commutateurs. Ils diffèrent des autres par un capteur spécial qui détecte la chaleur des mains. Il répond au toucher ou au bip.
Étant donné que le capteur tactile ne peut pas reproduire indépendamment des signaux suffisants pour régler directement la technologie d'éclairage, des dispositifs d'amplification, par exemple des transistors ou d'autres éléments, sont installés dans les appareils.
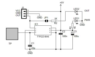
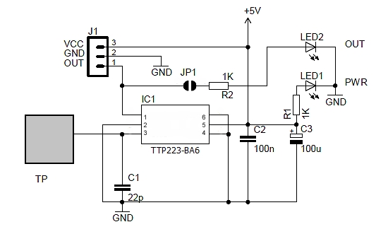
Diagramme de connexion

Il est aussi simple d'installer un interrupteur tactile qu'un interrupteur mécanique classique encastrable ou en saillie. La procédure comprend les étapes suivantes :
- Retirez le panneau de verre. Il est pratique de le faire avec un tournevis plat mince.
- Connectez les fils d'installation selon le schéma indiqué dans le passeport de l'appareil.
- Connectez la carte avec les contacts du capteur.
- Connectez le panneau avec l'étiquette du bouton.

Certains fabricants ont des interrupteurs 220V. Ils ont la capacité de contrôler l'éclairage à partir de plusieurs emplacements. L'un sera le principal et le reste sera subsidiaire. Le premier est équipé de trois bornes. Une phase, un zéro et un conducteur de commande leur sont connectés. Ils sont étiquetés comme phase L, N-zéro, fil de commande Com.
Pour beaucoup, les commutateurs tactiles chinois et européens sont gênants en raison de la petite surface du panneau et pour corriger le signal, vous devez toucher l'endroit indiqué. Si vous le souhaitez, vous pouvez augmenter la zone de contact indirect :
- Prenez un fil et soudez-le à l'alimentation du signal du capteur sur la carte du capteur.
- Posez le fil connecté autour du périmètre de l'appareil.
Grâce à un tel cadre, le capteur se déclenchera lorsque vous toucherez la face avant.
Si vous modifiez vous-même le disjoncteur, la garantie du fabricant sera annulée.
Réparation d'interrupteur tactile
L'appareil fonctionne en fermant et en ouvrant les contacts du circuit électrique. Le commutateur peut échouer en raison de :
- Porter le groupe de contact.
- Destruction de la coque.
- Destruction de la borne et du lieu de fixation des fils.
- Faire fondre l'ensemble de l'appareil.
Avant le dépannage, vous devez arrêter l'alimentation électrique en éteignant l'interrupteur de la carte principale. Cela vous protégera des chocs électriques. Avant de réparer l'interrupteur, vous devez installer une ampoule dans le luminaire afin de vérifier le fonctionnement du circuit.

La procédure comprend les étapes suivantes :
- Retirez le panneau supérieur.
- Retirez la bande décorative, le cas échéant.
- Vérifiez avec l'indicateur s'il y a de la tension sur l'appareil.
- Desserrez les clips de la fixation intérieure.
- Débranchez les fils du corps de l'interrupteur.
- Mettez les fusibles sur les fils nus ou isolez avec du ruban adhésif spécial.
Les éléments démontés doivent être examinés en détail afin d'identifier les déformations, traces de mauvais contacts et autres causes de dysfonctionnement.
Le plus souvent, l'appareil tombe en panne en raison de la combustion des contacts. Il suffit de les nettoyer simplement à l'aide d'un petit morceau de papier de verre. Vous devez également vérifier le fonctionnement de la vis de fixation, car des pannes surviennent assez souvent en raison d'un bon serrage des fils. Si l'intégrité du panneau est rompue, cela indique une panne définitive de l'interrupteur et la nécessité de le remplacer.
Assemblez soigneusement l'interrupteur, en vous assurant que chaque fil est correctement connecté. Après cela, le fonctionnement de l'appareil est vérifié.
L'interrupteur d'éclairage tactile fonctionne tout seul

Il arrive souvent que des interrupteurs tactiles soient déclenchés sans être enfoncés. Dans ce cas, vous devez inspecter soigneusement l'appareil. La raison en est peut-être la fermeture des contacts.
Si l'écran tactile lui-même est endommagé, vous devez demander l'aide de spécialistes. S'ils ne résolvent pas le problème, vous devrez remplacer l'appareil par un nouveau.
Lorsque vous travaillez avec des interrupteurs tactiles, un certain nombre de précautions doivent être respectées :
- Les appareils doivent être connectés au réseau de manière à ce que la phase soit commutée et non nulle.
- Si l'alimentation est exploitée à l'aide d'un fil de terre, il doit être connecté aux bornes appropriées.
- Si, lors de l'installation de l'interrupteur, un fil à plusieurs conducteurs a été utilisé, les extrémités doivent être serties et étamées. Sinon, le contact sera rompu et la connexion surchauffera.
Il est important que la charge soit adaptée aux paramètres du commutateur.
Recommandations de sélection

Pour sélectionner un modèle de commutateur approprié, vous devez déterminer la présence de fonctions supplémentaires:
- Nombre d'ampoules. Il peut y en avoir jusqu'à trois.
- L'intensité de l'appareil. Certains interrupteurs ont un variateur qui modifie le courant fourni aux ampoules.
- Minuterie intégrée. Dans les modèles pass-through, vous pouvez définir l'heure d'arrêt. Quand il se déclenche, la lumière s'éteint. Cette option est idéale pour les couloirs et les cages d'escalier.
- Méthode de contrôle du disjoncteur. L'acheteur est guidé par cette fonctionnalité en fonction de ses propres préférences. Il existe des appareils qui fonctionnent à partir de la télécommande, du toucher, du son.
Après avoir étudié les fonctionnalités supplémentaires, vous devez choisir un fabricant. Des modèles chinois plus abordables, mais en achetant des options trop bon marché, vous pouvez vous procurer un analogue de mauvaise qualité. Par conséquent, il vaut mieux ne pas économiser sur de tels appareils et payer une seule fois pour un appareil qui durera longtemps sans panne.
Les interrupteurs tactiles sont des appareils modernes pour contrôler l'éclairage. Leur méthode d'installation est la même que pour les appareils mécaniques classiques. L'essentiel est de respecter les précautions. Les pannes surviennent le plus souvent en raison de la fermeture des contacts. Une personne qui n'a pas de diplôme d'électricien peut faire face à ce problème.









