La plupart des appareils électroménagers modernes fabriqués à l'aide d'éléments inductifs sont facilement réglables en termes de consommation d'énergie. Certes, cela n'est vrai que pour les cas où une telle possibilité est déjà prévue. Cependant, même en son absence, vous pouvez modifier l'appareil de vos propres mains en y intégrant un régulateur de tension triac dans une charge inductive.
Avantages et inconvénients

Il existe sur le marché des régulateurs de tension, construits sur la base de triacs BT136 600E modernes, qui surpassent considérablement leurs homologues à thyristors en termes de performances. L'utilisation de semi-conducteurs à commande bidirectionnelle peut offrir les avantages suivants :
- réduction de la distorsion non linéaire ;
- amélioration des caractéristiques de contrôle de l'ensemble du circuit ;
- petites économies sur la consommation d'électricité.
Le principal avantage de tout contrôleur électronique est l'absence de contacts mécaniques, qui tombent rapidement en panne et créent beaucoup de bruit.
Les inconvénients peu importants de ces appareils comprennent :
- sensibilité accrue aux transitoires dans les circuits de commande;
- la nécessité d'installer un radiateur pour évacuer la chaleur ;
- gamme de fréquences limitée.
Malgré tous ces inconvénients, les stabilisateurs à triac sont utilisés avec succès pour réguler la puissance dans une charge inductive.
Principe de fonctionnement et but de l'application

Le principe de fonctionnement d'un régulateur à triac repose sur les caractéristiques des dispositifs à semi-conducteurs, qui limitent l'amplitude du courant alternatif tout en réduisant la puissance dans la charge. A une fréquence donnée de la tension secteur, il est possible de réguler cet indicateur dans de petites limites (pas plus de 20-30%).
La qualité et la profondeur de réglage dépendent du circuit de commande pour le fonctionnement des éléments du triac, qui suppose des conceptions différentes.
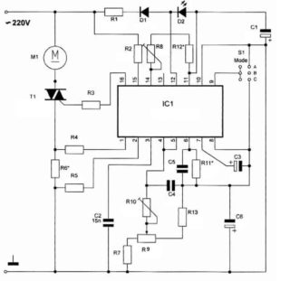
Dans les cas les plus simples, il se compose de plusieurs éléments discrets : des diodes, un transformateur d'isolement, des résistances et des condensateurs. Dans les dispositifs plus complexes, la fonction du module de régulation est assurée par un microcircuit ou microprocesseur. Conformément à la méthode de contrôle du triac, diverses méthodes de modification de la quantité d'énergie fournie à la charge sont possibles. Le moyen le plus courant de le faire efficacement, avec des pertes minimales, consiste à influencer la phase de la tension convertie. Conformément au paramètre variable, cette méthode est appelée phase d'impulsion et le dispositif fonctionnant sur sa base est un régulateur de puissance de phase.
Les circuits à triac sont utilisés dans de nombreux appareils, lorsque l'on travaille avec une charge inductive - enroulements de moteurs électriques, en particulier. La même catégorie d'appareils industriels et ménagers comprend :
- machines à laver, sèche-cheveux et groupes compresseurs ;
- chaudières, aspirateurs et un certain nombre de modèles d'appareils d'éclairage;
- pompes et moteurs électriques asynchrones de machines d'usine;
- équipement de chaudière et même des fers à souder ordinaires.
La nature de l'utilisation des équipements commandés par des régulateurs de puissance phase sur triac est pratiquement la même. Seuls les indicateurs de performance des dispositifs semi-conducteurs eux-mêmes diffèrent : l'amplitude du courant, la puissance de la charge, l'efficacité de contrôle, l'économie, etc.
Autoproduction
Quiconque maîtrise le principe de son fonctionnement peut fabriquer de ses propres mains un régulateur de tension sur des triacs. Pour ce faire, vous devez d'abord sélectionner une option de périphérique de marque adaptée à la copie manuelle. Une des conditions pour faire le bon choix est que le schéma qui vous plait se révèle suffisamment simple à répéter.
Options de schéma

Parmi les modèles populaires d'appareils industriels pouvant être pris en exemple, les suivants se distinguent :
- Produits construits sur la base d'appareils BT136 600E, dont le circuit de régulation de tension est disponible sur Internet.
- Appareils basés sur des triacs BTA16-600 avec une organisation de commutation plus complexe.

Une caractéristique de la première solution de circuit est l'utilisation d'un seul triac. Au moyen d'un tel régulateur, répété sous la forme d'un produit maison, il est possible de contrôler les modes de fonctionnement d'un fer à souder domestique d'une puissance allant jusqu'à 0,09 kW. De plus, si vous possédez un appareil, vous pouvez régler la luminosité d'une lampe de bureau ou la vitesse de rotation d'un ventilateur électrique.
Parmi les solutions de circuits utilisées pour la fabrication indépendante du régulateur, un produit basé sur des dispositifs semi-conducteurs relativement puissants BTA16-600 se démarque. Sa caractéristique est la présence d'une lampe néon incluse dans le circuit de sortie. La luminosité de sa lueur indique la quantité d'énergie fournie à la charge à l'heure actuelle, ce qui est très pratique pour travailler avec de nombreux consommateurs.
Un utilisateur qui n'a aucune expérience avec les microcircuits devra utiliser l'option combinée. L'unité de contrôle est issue d'un produit plus simple basé sur le BT136-600E, et la sortie utilise un circuit de contrôle avec une lampe au néon. Dans une situation où le régulateur est destiné à contrôler un illuminateur avec son propre élément de démarrage interne (démarreur), il est permis de ne pas installer le néon.
Une autre variante du répéteur propriétaire est possible, qui utilise les commandes MAC 97A6. Ce circuit de commutation convient aux lampes 220V.
Auto-assemblage

La structure d'un circuit régulateur type sur triac comprend les composants et éléments obligatoires suivants :
- diodes de redressement (ou pont);
- une résistance de réglage dont le bouton est affiché sur le panneau avant d'un appareil artisanal ;
- dinistor limiteur de tout type;
- triac BTA16-000;
- indicateur LED au lieu de néon;
- fusible.
Une fois toutes ces pièces soudées dans le circuit, vous devrez vérifier l'ordre de fonctionnement de chacun des modules individuels. Pour ce faire, vous devez parcourir toute la chaîne de l'entrée à la charge.
La tension alternative de 220 volts redressée par des diodes est transmise à travers une résistance de réglage d'abord à l'élément de limitation, puis à l'électrode de commande BTA16-000. Selon la position du bouton du potentiomètre, le triac s'ouvrira plus ou moins, modifiant la quantité d'énergie fournie à la charge. Selon cette description, le circuit assemblé est vérifié pour l'exactitude de son assemblage et de son fonctionnement.
Au moyen d'un régulateur aussi simple, il est possible de modifier en douceur la puissance de sortie d'un fer à souder ou d'une lampe de table, par exemple.
Réglage du régulateur

Après avoir terminé les travaux de soudure et toutes les connexions nécessaires, vous pouvez procéder à la vérification du fonctionnement du produit fait maison. Si des écarts par rapport aux modes normaux spécifiés par la description de la conception du circuit sont détectés, l'appareil devra être configuré. Elle consiste à vérifier le courant et la tension de chacun des éléments. Pour cela, il est plus pratique de s'approvisionner en un appareil spécial - un multimètre, ou encore mieux - un oscilloscope électronique.
Avant de procéder au réglage, il est important de se rappeler que le triac de ce circuit remplit la fonction d'un régulateur de phase.Son objectif principal est de commuter le circuit au moment du passage de la tension demi-onde au point zéro, en tenant compte de la valeur de la charge exploitée à un instant donné.
A l'état initial, le triac est fermé, car la tension à son électrode de commande n'a pas atteint la valeur souhaitée. Au fur et à mesure que le condensateur est chargé à travers le circuit, qui s'est ouvert en raison de l'arrivée d'une demi-onde de tension, le potentiel sur celui-ci et sur le dinistor connecté en parallèle augmente progressivement.
Ces processus sont clairement visibles sur l'écran de l'oscilloscope, en présence duquel la configuration de l'appareil sera sensiblement simplifiée.
Lorsque la tension à ce point atteint environ 30 volts, le dinistor et le triac s'ouvrent simultanément pendant un temps égal à la demi-période de l'onde. En raison de la commutation du circuit de commande, se répétant périodiquement avec une fréquence de 50 Hertz, il est possible de modifier la quantité de puissance dans la charge dans les limites spécifiées.
Si vous avez de l'expérience avec un fer à souder et des appareils électroniques, il est possible d'assembler et de configurer le dispositif de commande sans trop de difficulté. L'essentiel est l'attention et le strict respect des instructions données.









Très mauvais!
Le titre et le contenu de l'article n'ont rien en commun ((
Pour travailler avec une charge inductive, le circuit doit être plus compliqué - contenir un amortisseur,
sinon, de la "fumée magique" sort du triac et il cesse de fonctionner ((
L'article n'est pas gamot Dès les premiers mots - un élément obligatoire d'une diode ou d'un redresseur est un non-sens. Ceci est nécessaire pour un régulateur à thyristor. Triac n'en a pas besoin.
Eh bien, pour une charge inductive, le circuit, comme déjà mentionné, est un peu plus compliqué.
Dans les fiches techniques des triacs, tous les détails sont disponibles.
Pourquoi il y a eu tant d'articles récemment écrits par des gens complètement incompétents. C'est tellement à la mode de s'exprimer. L'essentiel est d'écrire ou de réécrire et c'est tout.