Les premiers compteurs électriques sont apparus au XIXe siècle. Cela peut s'expliquer par les études massives de l'électromagnétisme menées par les scientifiques. Aujourd'hui, les compteurs électriques sont divisés en plusieurs types et sont installés dans toutes les pièces où les gens consomment de l'électricité. Sa tâche principale est de stabiliser et, si elle est utilisée correctement, de minimiser les factures de services publics.
Classification des appareils de mesure de l'électricité

Tous les compteurs d'électricité sont classés par type en fonction du type de connexion, des caractéristiques de conception et des valeurs mesurées. Les appareils sont divisés en appareils directement connectés à la ligne électrique et en appareils connectés au circuit électrique à l'aide de transformateurs de mesure.
Selon les caractéristiques de conception, les compteurs électriques sont divisés en les types suivants:
- Electromécanique ou induction. Le principe de fonctionnement du compteur électrique est le suivant : une pièce mobile en matériau conducteur est directement affectée par un champ magnétique, qui est formé par des bobines conductrices fixes. La partie mobile est un disque, et les bobines produisent des courants, entraînant ce disque. La quantité de ressource consommée est directement proportionnelle au nombre de tours de ce disque.
- Appareil de mesure statique ou électronique. Le principe de fonctionnement d'un compteur électrique électronique est le suivant : électronique, ils sont à semi-conducteurs, les pièces sont sensibles aux effets de la tension et du courant alternatif, ce qui crée des impulsions en sortie dont le nombre est égal au volume de la ressource énergétique mesurée. Un tel dispositif de compteur électrique permet de mesurer l'énergie active en convertissant des signaux de tension et de courant analogiques en impulsions de comptage.
- Les types hybrides d'appareils de mesure sont assez rares. La particularité du dispositif compteur électrique réside dans la similitude de conception des dispositifs mécaniques et électroniques.
Les compteurs électriques sont classés en plusieurs types par valeurs mesurées et par nombre de tarifs. Dans le premier cas, les appareils de mesure sont monophasés et triphasés, dans le second - à un et deux tarifs.
Le dispositif et le principe de fonctionnement du compteur électrique

Afin d'enregistrer la consommation de puissance active du courant alternatif en temps réel et en continu, il est nécessaire d'installer des compteurs à induction monophasés ou triphasés. S'il est important de tenir compte du courant continu, très répandu sur le chemin de fer et tous les types de transports électriques, des compteurs électrodynamiques sont installés.
Les compteurs électriques à induction sont équipés d'un disque en aluminium, lorsque la ressource est consommée, cet élément mobile tourne en raison des flux tourbillonnaires créés par les bobines d'induction. Dans ce cas, deux forces différentes sont rencontrées - le champ magnétique des bobines d'induction et le champ magnétique des courants de Foucault. Les courants résultants circulent dans le circuit de charge parallèle. Chaque bobine est équipée d'un noyau magnétisé par courant alternatif. L'exposition à un courant alternatif continu conduit au fait que les pôles des électro-aimants changent constamment. Cela conduit au passage d'un champ magnétique entre eux. C'est ce qui entraîne le disque d'aluminium avec lui, formant une rotation.
La vitesse de rotation du disque est directement proportionnelle à l'amplitude des courants dans les deux bobines. Dans la production de compteurs d'électricité, des techniques de connexion simples issues de la mécanique sont utilisées, grâce auxquelles le disque rotatif est associé aux lectures numériques sur le panneau.
La comptabilisation de la consommation est basée sur la tension directe et le courant. Toutes les données sont transmises à l'indicateur, dans les modèles avancés, les données sont stockées dans la mémoire de l'appareil.
- Les appareils lisent les informations avec plus de précision, ce qui permet de réduire les factures de services publics.
- Comparés aux compteurs électriques mécaniques, ils sont compacts et d'apparence plus attrayante.
- Ils passent automatiquement aux tarifs jour et nuit, aucune participation humaine n'est requise. Même au stade de la production, l'appareil est programmé pour deux intervalles de temps - de 07h00 à 23h00 et de 23h00 à 07h00.
- Les modèles améliorés doivent être vérifiés une fois tous les 5 à 16 ans. Un tel contrôle est requis pour l'exactitude de la comptabilité et l'accumulation des fonds. La vérification doit être effectuée par le fournisseur d'énergie.
Le premier contrôle des performances de l'appareil est effectué en usine, la date doit être indiquée dans la documentation d'accompagnement.
Parmi les inconvénients des compteurs à deux tarifs, ils mettent en évidence le coût élevé et leur manque de fiabilité par rapport à leurs homologues mécaniques. Comme le montre la pratique, les modèles électroniques sont plus susceptibles d'échouer.
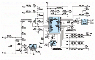
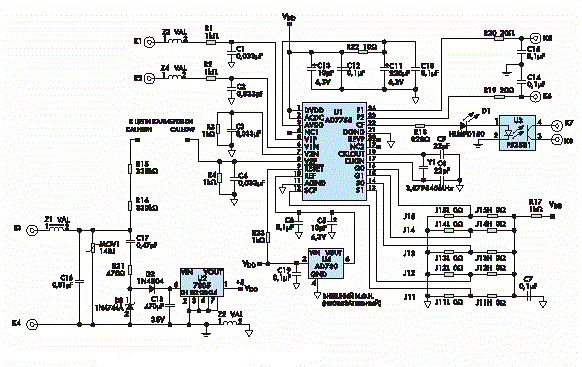
Schéma de principe d'un compteur électrique

Le schéma de fonctionnement de tous les types d'appareils électriques n'a pas de différences fondamentales, ils sont tous similaires.
Plusieurs capteurs simples sont utilisés pour mesurer la puissance :
- Capteurs de tension dont le fonctionnement est basé sur un circuit diviseur connu.
- Capteurs de courant basés sur un shunt ordinaire traversé par la phase du réseau électrique principal.
Le signal enregistré par ces capteurs est faible, il doit donc être amplifié à l'aide d'amplificateurs électroniques. Puis un traitement analogique-numérique est effectué pour transformer les signaux et les multiplier.
Les étapes suivantes sont le filtrage du signal numérisé et l'affichage des données sur l'écran de l'instrument :
- l'intégration;
- indication;
- transfert de calculs;
- transformation.
Dans ce schéma, les capteurs d'entrée utilisés ne sont pas capables de fournir des mesures d'une classe élevée de précision vectorielle, et donc le calcul de puissance.
Si une précision de mesure élevée est requise, le circuit est en outre équipé de transformateurs de mesure spéciaux.
Si, en comparaison, nous considérons le schéma de principe du fonctionnement d'un appareil de mesure électronique monophasé, le TT est en outre connecté au zéro et à la phase, et le TC fait partie intégrante de la rupture du fil de phase. Étant donné que les signaux proviennent de deux transformateurs, aucune amplification de signal supplémentaire n'est requise. Toutes les autres transformations sont effectuées par le microcontrôleur, il contrôle l'affichage, la mémoire vive et le relais électronique. Le signal de sortie peut en outre être transmis via la RAM au canal de données.










